Design Note 466: Hot Swap Controller, MOSFET and Sense Resistor Are Integrated in a 5mm × 3mm DFN for Accurate Current Limit and Load Current Monitoring in Tight Spaces
Introduction
In general, a Hot Swap™ controller provides two important functions to boards that can be plugged and unplugged from a live backplane:
- It limits the potentially destructive inrush current when a board is plugged in.
- It acts as a circuit breaker, with the maximum current and maximum time at that current factored into the breaker function.
Two of the components required to implement these functions, the power MOSFET and sense resistor, tend to dominate the board real estate taken by the Hot Swap circuit. The LTC4217 saves space by combining these two components with a Hot Swap controller in a 16-pin 5mm × 3mm DFN package (or 20-lead TSSOP). This 2A integrated Hot Swap controller fits easily onto boards operating in the voltage range from 2.9V to 26.5V. A dedicated 12V version, LTC4217-12, is also available, which contains preset 12V specific thresholds. Figure 1 shows how little space is required for a complete Hot Swap circuit.

Figure 1. Tiny Integrated Controller Package Results in a Small Footprint.
LTC4217 Features
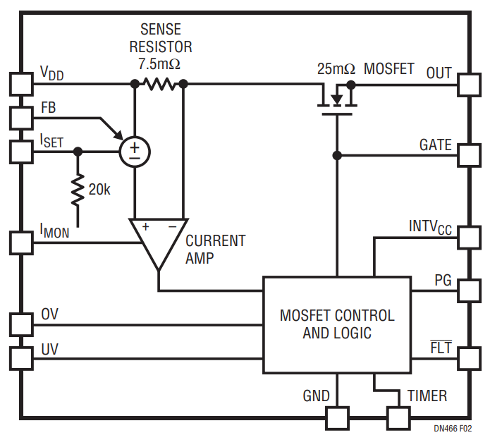
Figure 2 shows a simplified block diagram of the LTC4217. The controller provides inrush current control and a 5% accurate 2A current limit with foldback. For soft-start, an internal current source charges the gate of the N-channel MOSFET with 300V/s slew rate. Lower soft-start output voltage slew rates can be set by adding an external gate capacitor.

Figure 2. Simplified Block Diagram of the LTC4217.
Integrated MOSFET and Sense Resistor
The LTC4217 integrates a 25mΩ MOSFET and 7.5mΩ current sense resistor. The default value of the active current limit is 2A, which can be adjusted to a lower value by adding an external resistor. Using an external analog switch for the connection of this resistor allows a start-up current to be larger than the maximum load current in steady state operation.
Adjustable Current Limit
The voltage at the ISET pin determines the active current limit, which is 2A by default. This pin is driven by a 0.618mV voltage reference through a 20k resistor. An external resistor placed between the ISET pin and ground forms a resistive divider with the internal 20k resistor. The divider acts to lower the voltage at the ISET pin and therefore lower the current limit threshold.
The ISET pin voltage increases linearly with temperature, with a slope of 3.2V/°C when no external resistor is present. This compensates for the temperature coefficient of the sense resistor—important for applications that must maintain monitoring accuracy over a wide temperature range. This also provides a convenient means to monitor the MOSFET temperature. If the die temperature exceeds 145°C, the MOSFET is turned off. It is turned on again when the temperature drops below 125°C.
Voltage and Current Monitoring
The LTC4217 protects the load from overvoltage and undervoltage conditions with a 2% accurate comparator threshold. The LTC4217 also features an adjustable current limit timer, a current monitor output and a fault output.
The adjustable current limit timer sets the time duration for current limit before the MOSFET is turned off. The current monitor produces a voltage signal scaled to the load current. The fault output is an open drain that pulls low when an overcurrent fault has occurred and the circuit breaker trips.
Typical Application
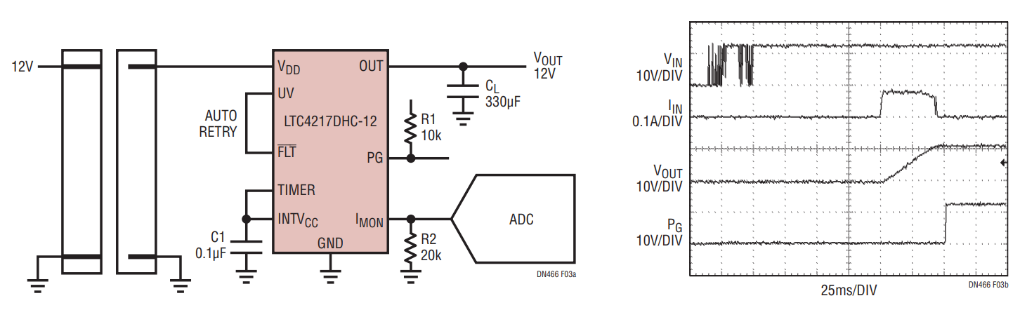
The LTC4217 application circuit shown in Figure 3 operates with a 100ms auto-retry time and a 2ms overcurrent condition when the load current reaches 2A. It also produces a voltage signal for an ADC to monitor load current.

Figure 3. Typical Application with Current Monitored by an ADC.
 
                            