アバランシェフォトダイオード検出回路が電流を1mAに制限し、過渡応答を向上
要約
新しい高速アバランシェフォトダイオード(APD)検出器には、電流制限値を低くした新たな補助回路が必要です。このアプリケーションノートでは、ディジタル制御APDバイアス電源ICのMAX1932を使って、こうした新しいAPD検出器用の改良型バイアス回路を設計します。この回路は、MAX1932の標準動作回路の機能を拡張しています。
APD検出器用の低電流バイアス回路の設計
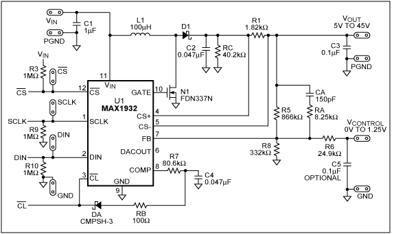
図1は、MAX1932を使った高速APD検出器用の低電流バイアス電源ICの設計方法を示しています。この回路はコンデンサ(CA)と抵抗(RA)を用いて、進み位相シフトをフィードバックループに注入するため、MAX1932の標準動作回路全体にわたって過渡応答が向上します。また、進み位相シフトは、R1およびC3で構成される出力フィルタから生成される位相遅延をオフセットするのにも役立ちます。ダイオードDAおよび抵抗RBは、障害の解消後にデューティサイクルをソフトスタートさせることによって、電流制限障害からの回復を向上しています。ブリーダ抵抗(RA)は電流検出抵抗R1の前に配置され、電流検出の精度を向上しています。
この回路は、外部電圧制御(VCONTROL)を示しています。MAX1932の内蔵DACとSPI™シリアル制御インタフェースを使用する内部制御の場合は、R6をDACOUT (U1 端子6)に接続してください。

図1. 機能拡張されたMAX1932のバイアス回路は、電流制限と過渡応答を向上しています。DAおよびRBの追加によって電流制限からの回復が向上し、またCAおよびRAの追加によって過渡応答が向上します。
表1. このアプリケーションノートに示されたMAX1932の回路の部品表(3V~5V入力、5V~45V出力)
| DESIGNATION | QTY | DESCRIPTION |
| C1 | 1 | 1.0µF, 6.3V X5R ceramic cap. (0603) TDK (C2012X7R2A473K) |
| CA | 1 | 150pF 100V COG ceramic cap. (0805) Panasonic (ECJ-2VC2A151J) |
| C2 | 1 | 0.047µF, 100V X7R ceramic cap. (0805) TDK (C2012XR2A473K) |
| C3 | 1 | 0.1µF, 100V X7R ceramic cap. (1206) TDK (C3216X7R2A104K) |
| C5 (optional) | 1 | 0.1µF, 16V X7R ceramic cap. (0603) Taiyo Yuden (C1608X7R1C104K) |
| C4 | 1 | 0.47µF, 16V X7R (0603) Panasonic (ECJ-1VB1E473K) |
| D1 | 1 | 150mA, 100V Schottky diode (SOD123) Diodes Inc. BAT56W |
| DA | 1 | 30V Schottky diode Central Semi CMPSH-3 |
| N1 | 1 | 30V, 0.065Ω n-channel (SOT-23) Fairchild (FDN337N) |
| RB | 1 | 100Ω, 1% resistor (0402) |
| R1 | 1 | 1.82kΩ, 1% resistor (0605) |
| RA | 1 | 8.25kΩ, 1% resistor (0402) |
| R6 | 1 | 24.9kΩ, 1% resistor (0402) |
| R7 | 1 | 80.6kΩ, 5% resistor (0402) |
| RC | 1 | 40.2kΩ, 1% resistor (0805) |
| R8 | 1 | 332kΩ, 1% resistor (0402) |
| R5 | 1 | 866kΩ, 1% resistor (0805) |
| R3, R9, R10 | 3 | 1.0MΩ, 5% resistor (0402) |
| L1 | 1 | 100µH, 170mA inductor Sumida (CMD4D13-101MC) |
| U1 | 1 | Digitally controlled, 0.5% accurate, safest APD bias supply Maxim MAX1932ETC (12-Pin Thin QFN) |