AN-1083: スイッチング・レギュレータADP2300 とADP2301を使った反転降圧ブーストのデザイン
概要
DC/DCコンバータの設計者は、できるだけ多くのパワー・マネジメントの問題を解決できる多機能スイッチング・コントローラとレギュレータを必要としています。アナログ・デバイセズのパワー・マネジメントICは、この多機能性を提供し、複雑さや、開発期間、システム・コストを削減し、デザインを強固にします。アナログ・デバイセズのスイッチング・レギュレータADP2300 とADP2301 (以後ADP230xと呼びます)は、最大1.2 Aの出力電流と700 kHzまたは1.4 MHzのスイッチング周波数で20 VINから0.8 VOUTへの非同期整流降圧機能を提供します。降圧回路はADP230x データシートにドキュメント化されており、アナログ・デバイセズのADIsimPower DC/DC電圧レギュレータ・デザイン・ツールの拡張版であるADP230x降圧デザイナ・ツールによりサポートされています。
ADP230x ファミリーは降圧アプリケーションを対象としていますが、その多機能性により、コスト、部品数、またはサイズの増加なしに、反転降圧ブースト回路を実現することができます。DC/DC 電圧インバータは、アンプ、A/D コンバータ、D/A コンバータ、コンパレータ、その他のアナログ回路に電源を供給するために、正の中間システム電圧から負電圧を発生する際に広い範囲で必要とされます。このアプリケーション・ノートでは、正電源から負電圧を発生する非同期整流反転降圧ブースト回路でのADP230x の使い方について説明します。
反転降圧ブースト回路の基礎
簡略化した反転降圧ブースト回路を図1 に示します。回路は、インダクタ、互いに逆位相で動作する2 個のパワー・スイッチ、入力コンデンサ、出力コンデンサから構成されています。図2と図3 に、それぞれオン・タイムとオフ・タイムの電流図を示します。オン・タイム時、プライマリ・スイッチ(QP)が導通して入力から電流が流れてインダクタ(L1)を充電し、一方出力コンデンサ(COUT)が負荷(RLOAD)へエネルギーを供給します。オフ・タイム時、セカンダリ・スイッチ(DS)が導通して電流がインダクタを通り負荷と出力コンデンサへ流れます。これは反転回路であるため、電流はグラウンドからVOUTへ流れ、この電流は負荷を通過するとき負電圧を発生します。
損失のないシステムにインダクタ・ボルト・セカンド・バランスとコンデンサ電荷バランスの原理を適用すると、式1 で指定される定常状態DC 変換比と式2 で指定される連続導通モード(CCM)でのインダクタ電流のDC 値が求まります。


また、インダクタ電流にはAC成分(ΔIL1)もあります。この値は式3 で計算され、グラフを図5 に示します。

ここで、fSWはパワー・コンバータの固定スイッチング周波数です。
ADP230Xを使用する回路
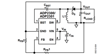
反転降圧ブースト回路は、ADP230xスイッチング・レギュレータを使い、降圧構成を少し再構成して実現することができます。2 つの主な回路再構成の内の1 つでは、ICのGNDピンと帰還抵抗(RFB2)をシステム・グラウンドではなく、負出力電圧ノードに接続する必要があります(図4 参照)。 もう1 つの主な再構成では、降圧回路内でインダクタとセカンダリ・スイッチの位置を入れ換える必要があります。
プライマリ・スイッチ(QP)はレギュレータの内部にあり、セカンダリ・スイッチ(DS)は外部にあり、ダイオードを使って実現されます。
IC を負出力電圧基準とすることにより、IC のすべてのピンの電圧極性はGND ピンに対して正になります。入力電圧と出力電圧の絶対値の和は、コンバータの動作中にIC から見ると、VINピンとGND ピンの間の電圧になることを理解することは重要です。データシートによると、ADP230x のVIN とGND の間の最大電圧定格は20 V です。このため、VINとVOUT の関係は、式4 を満たす必要があります。

ADP2300 は、スイッチング周波数(fsw) 700 kHzを、ADP2301 はスイッチング周波数1.4 MHzを、それぞれ採用しています。一般に、スイッチング周波数が低いほど、効率が高くなり、デザインが大型化します。
ダイオードの選択
ダイオードを流れる平均電流はコンバータの出力電流であるため、適切なサイズのダイオードを選択する必要があります。ダイオードの順方向電圧降下が低いほど、高い効率を実現することができます。ダイオードのDC 阻止定格は、入力電圧と出力電圧の絶対値の和より大きい必要があります。ショットキー・バリア・ダイオードは比較的小さい逆方向回復時間と低い順方向電圧降下を持つため、このダイオードの使用が推奨されます。
パワー・ダイオードを選択した後、注目する順方向電流での順方向電圧降下規定値(Vf)を使って、計算精度を上げるためにデューティ・サイクルの式を修正することができます。

インダクタの選択
インダクタと出力コンデンサの選択は、大信号効果と小信号効果を持つため、両部品の値は相互に依存しています。式6~式14 の手順に従うと、得られる回路は両大信号条件を満たす強固なデザインとなり、小信号で安定になります。
ピーク・インダクタ電流(Ipk)は、DC成分とピークtoピーク・インダクタ電流リップルの1/2 を加算することにより計算されます(式6 参照)。この値より大きい飽和電流を持つインダクタを選択してください。インダクタ電流のDC成分とピークtoピーク・インダクタ電流リップルは入力電圧に比例することに注意してください。このため、最大入力電圧(VINmax)でピーク・インダクタ電流を計算してください。また、ピーク・インダクタ電流は内部プライマリ・パワー・スイッチのピーク電流でもあります。これは、電流を制限するか否かを決定する際に使う検出エレメントになります。電流制限が早すぎないように、ピーク・インダクタ電流は1.5 Aを超えないようにする必要があります。この最大インダクタ電流を考慮した、共通入力電圧の反転降圧ブースト回路内のADP230xのアプリケーション・スペースを図6 に示します。ここでは、インダクタ内のピークtoピーク・インダクタ電流リップルは、DCインダクタ電流の40%であると仮定しています。

ADP230xは、多くの面で多機能性と性能を向上させる従来型ピーク電流モード・アーキテクチャを採用しています。また、低周波発振を防止する傾き補償も必要です。傾き補償はIC内部で設定され、式 7 に示すように任意の与えられたアプリケーションに対してインダクタ値を制限します。不等式を満たすようにインダクタを選択すると、電流モード制御に対応するサンプリング極のクォリティ・ファクタは0.25~1.25 になるため、フル入力電圧範囲で制御ループが安定します(参考資料のセクションに示すRidley著の「A New Small-Signal Model for Current-Mode Control」を参照してください)。

ここで、ADP2300 の場合x = 1、ADP2301 の場合x = 2。
インダクタを選択する際のもう1 つの考慮事項は、小信号伝達関数での右半面ゼロ(RHPZ)位置の影響です。式8 に示すように、インダクタ値はRHPZ の周波数に反比例するため、RHPZ の周波数が高いほど、最大可能コンバータ帯域幅が広くなります。

また、インダクタ値は、出力コンデンサの選択のセクションに示すように、ピークtoピーク出力電圧リップルにも影響を与えます。
出力コンデンサの選択
電流図(図2 と図3)に示すように、出力電流は反転降圧ブースト回路内で不連続です。このため、インダクタに保存されるエネルギーが増加しているとき、オン・タイム時に出力コンデンサから負荷にエネルギーを供給する必要があります。オフ・タイム時には、インダクタから負荷と出力コンデンサにエネルギーを供給します。コンバータがオン・タイムからオフ・タイムへ変わるときに、出力コンデンサを流れる電流の極性が切り替わります(図7 参照)。出力コンデンサおよびその等価直列抵抗(ESRCOUT)と、インダクタ値および負荷電流との組み合わせにより、ピークtoピーク出力電圧リップルが支配されます(式9 参照)。この式は、出力コンデンサの電荷欠乏に起因するピーク電圧の乖離とESR 両端のピーク電圧が同時に発生することを示唆しています。必ずしもこれが成立する必要はありませんが、注目するアプリケーション・スペースで最も一般的であるESR の小さいコンデンサの優れた予測値になっています。

RHPZ の周波数が十分小さい場合、式10 と式11 に示すように、これがフル負荷範囲で小信号安定性を保証するために必要な最小出力容量を表しています。

ここで、

ADP2300 の場合t = 1.96 × 1010、ADP2301 の場合t = 7.84 × 1010。
式 10 は低エントロピー形式ではありませんが、正確にこのパラメータを計算する困難な理由は、反転降圧ブースト回路内で動作するスイッチング・レギュレータで小信号安定性のために必要な容量について公開されたドキュメントが少ないことにあるように思われます。この式からの乖離は、あるシンプルなモデルに基づいています。このモデルは、EricksonとMaksimovićの共著による「Fundamentals of Power Electronics」内で、ADP230xの内部パラメータを適切に適用して、電流設定制御に対する降圧ブースト回路について導出されたものです( 参考資料のセクション参照)。
出力コンデンサ、抵抗負荷、デューティ・サイクルから発生する低周波の極は、適切な位相マージンを確保するために式12 に従いADP230x 内部で設定された補償ゼロ周波数の近くに存在する必要があります。

式10 に従う最小容量値を式12 に従う最大容量より大きくすることは可能です。この状況が発生する場合には、選択するインダクタンスを小さくし、かつ式7 で設定される範囲を満たすように、最小容量ターゲットと最大容量値ターゲットの関係を再度確認してください。これは、繰り返しプロセスになることがあります。
出力容量のESR により、小信号伝達関数にゼロ点が生じます。このゼロ点の位置は、次の不等式を満たす必要があります。

出力電流の不連続により、出力コンデンサのrms 電流が大きくなることが示唆されます。式14 で計算される値より大きなrms電流定格を持つコンデンサを選択する必要があります。

このアプリケーション・ノートの式では、コンバータの小信号安定性を確保する多くの方法の内の1 つを使っています。その他の方法も使用できますが、前述の方法は連続導通モード(CCM)と不連続導通モード(DCM)の動作でコンバータの安定を保証します(不連続動作モードのセクション参照)。
入力コンデンサの選択
出力電流の場合と同様に、反転降圧ブースト回路では入力電流が不連続です。オン・タイム時の入力コンデンサのエネルギー欠乏によって発生する入力電圧は入力電圧の5%より大きくならないと仮定すると、式15 によりホールドアップ条件を満たす最小入力容量を計算することができます。この式で、ハイ・インピーダンス・ソースからスイッチャに電源を供給するものと仮定しています。さらに、式16 は同じ仮定で、入力コンデンサに必要なrms 定格を規定します。

ここで、ESRCIN は入力コンデンサの等価直列抵抗です。

入力電圧レールの大部分の容量はグラウンドを基準としていますが、入力電圧から出力電圧へ入力デカップリング・コンデンサを追加接続すると、出力電圧リップルを小さくし、過渡応答を向上させることができます。この効果の数量化は複雑です。これは、システム・レベルの知識とスイッチャ入力から外を見たインピーダンスの解析が必要なためです。実際の経験から、CIN2 (図8 に表示)に対して適切な定格の2.2 μFMLCCを使用することにより、過渡応答が高速なほど、さらに出力電圧リップルが小さいほど、大部分のデザインにとって有利になることが分かります。回路が著しくノイズに弱い場合は、このコンデンサを最終デザインに含めることが必要になります。
不連続動作モード
反転降圧ブースト回路は単方向セカンダリ・パワー・スイッチ(Ds)で構成されているため、コンバータは軽い負荷でDCM 動作を開始することができます。DCM では、導通するパワー・スイッチがないとき、スイッチング・サイクルの区間があるため、基本的に別のコンバータになります。式16 に示すように、出力負荷が小さくなって、DC インダクタ電流がピークto ピーク・インダクタ電流(ΔIL1)の1/2 より小さくなると、コンバータはDCM になります。負荷が頻繁にアイドル状態になり、出力電流が非常に小さくなるため、この動作に対応できるように回路をデザインすることが必要です。時折、コンバータがフル負荷状態でも常にDCM で動作するようにデザインされることがあります。このようなコンバータではパワー部品を流れるrms 電流が大きく見えるようなことがあっても、小信号解析ではRHPZが存在しないため、コンバータの可能な帯域幅が広くなります。フル負荷範囲でDCM 専用のコンバータをデザインする手順は、このアプリケーション・ノートで扱っていませんが、その可能性を知っておくことは重要です。

イネーブル信号のレベル・シフト
ADP230x には、コンバータをイネーブル/ディスエーブルするENピンがあります。反転降圧ブースト・デザインでは、IC はグラウンドではなく負出力電圧を基準とします。コンバータをディスエーブルする目的でEN ピンをシステム・グラウンドに接続する場合、ADP230x のスイッチングを続けることは問題なく可能です。
イネーブル機能が必要な場合は、図9 に示す回路を使って、イネーブル信号を負出力電圧へレベル・シフトすることができます。ADP230xの高精度イネーブル機能は、レベル・シフト回路を使うと失われてしまうことに注意してください。イネーブル機能が不要な場合は、レベル・シフトは不要です。この場合、ENピンを入力電圧に接続するだけで済みます(図4 参照)。
結論
反転回路でADP230x を使用すると、シンプル、安価、小型な降圧回路を実現することができます。大信号条件と小信号安定性を満たす反転降圧ブーストのデザイン方法についてのドキュメントは、比較的少ないですが、このアプリケーション・ノートのデザイン式に従うと、両条件を満たす強固なデザインを保証することができます。
参考資料
Erickson, Robert and Dragan Maksimović. 2001. Fundamentals of Power Electronics. Chapter 12, Section 3. Norwell, MA: Kluwer Academic Publishers.
Ridley, Raymond. 1990. “A New Small-Signal Model for Current-Mode Control”. Ph.D. Dissertation, Virginia Polytechnic Institute and State University.
関連リンク
| Resource | Description |
| ADP2300 | Product page, 1.5 A peak switch current, 20 V, 700 kHz nonsynchronous switching regulator |
| ADP2301 | Product page, 1.5 A peak switch current, 20 V, 1.4 MHz nonsynchronous switching regulator |
| ADP2300/ADP2301 Buck Designer Tool | Excel-based buck design tool |
| ADIsimPower | Web-based dc-to-dc voltage regulator design tool |
アペンディックス—参考デザイン
図8 に、すべての参考デザインに対応する回路図を示します。
参考デザイン1: 5 VIN、−12 VOUT、IOUT = 200 mA
| Qty. | Designator | Part Number | Manufacturer | Value | Package | Description |
| 1 | U1 | ADP2300 | Analog Devices | 700 kHz | 6-lead TSOT | Current mode regulator |
| 1 | L1 | LPS4414-822 | Coilcraft | 8.2 μH | 4.3 mm × 4.3 mm × 1.4 mm | Primary power inductor |
| 2 | CIN | C2012X5R1C475K | TDK | 4.7 μF/16 V/X5R | 0805 | MLCC/VIN to GND input capacitor |
| 1 | CIN2 | C3216X7R1E225K | TDK | 2.2 μF/25 V/X7R | 1206 | MLCC/VIN to VOUT capacitor |
| 3 | COUT | C2012X5R1C475K | TDK | 4.7 μF/16 V/X5R | 0805 | MLCC/output capacitor |
| 1 | CBST | C0805C104K5RACTU | Kemet | 100 nF/50 V/X7R | 0805 | Charge pump capacitor |
| 1 | DS | B0530W | Diodes, Inc | Schottky barrier | SOD-123 | Power switch |
| 1 | RFB1 | E96 1% tolerance | Vishay | 140 kΩ | Resistor feedback divider | |
| 1 | RFB2 | E96 1% tolerance | Vishay | 10 kΩ | Resistor feedback divider |
参考デザイン2: 3.3 VIN、−5 VOUT、IOUT = 250 mA
| Qty. | Designator | Part Number | Manufacturer | Value | Package | Description |
| 1 | U1 | ADP2301 | Analog Devices | 1.4 MHz | 6-lead TSOT | Current mode regulator |
| 1 | L1 | EPL2010-222 | Coilcraft | 2.2 μH | 2 mm × 1.9 mm × 1 mm | Primary power inductor |
| 2 | CIN | C2012X5R1C475K | TDK | 4.7 μF/16 V/X5R | 0805 | MLCC/VIN to GND input capacitor |
| 1 | CIN2 | C2012X5R1C475K | TDK | 4.7 μF/16 V/X5R | 0805 | MLCC/VIN to VOUT capacitor |
| 2 | COUT | C3216X7R1C106M | TDK | 10 μF/16 V/X5R | 1206 | MLCC/output capacitor |
| 1 | CBST | C0805C104K5RACTU | Kemet | 100 nF/50 V/X7R | 0805 | Charge pump capacitor |
| 1 | DS | B0530W | Diodes Inc | Schottky barrier | SOD-123 | Power switch |
| 1 | RFB1 | E96 1% Tolerance | Vishay | 14.7 kΩ | Resistor feedback divider | |
| 1 | RFB2 | E96 1% Tolerance | Vishay | 2.8 kΩ | Resistor feedback divider |
参考デザイン3: 12 VIN、−5 VOUT、IOUT = 250 mA
| Qty. | Designator | Part Number | Manufacturer | Value | Package | Description |
| 1 | U1 | ADP2300 | Analog Devices | 700 kHz | 6-lead TSOT | Current mode regulator |
| 1 | L1 | LPS4414-822 | Coilcraft | 8.2 μH | 4.3 mm × 4.3 mm × 1.4 mm | Primary power inductor |
| 1 | CIN | C2012X5R1C475K | TDK | 4.7 μF/16 V/X5R | 0805 | MLCC/VIN to GND input capacitor |
| 1 | CIN2 | C3216X7R1E225K | TDK | 2.2 μF/25 V/X7R | 1206 | MLCC/VIN to VOUT capacitor |
| 2 | COUT | C3216X7R1C106M | TDK | 10 μF/16 V/X5R | 1206 | MLCC/output capacitor |
| 1 | CBST | C0805C104K5RACTU | Kemet | 100 nF/50 V/X7R | 0805 | Charge pump capacitor |
| 1 | DS | B0530W | Diodes, Inc | Schottky barrier | SOD-123 | Power switch |
| 1 | RFB1 | E96 1% Tolerance | Vishay | 14.7 kΩ | Resistor feedback divider | |
| 1 | RFB2 | E96 1% Tolerance | Vishay | 2.8 kΩ | Resistor feedback divider |
参考デザイン4: 5 VIN、−5 VOUT、IOUT = 250 mA
| Qty. | Designator | Part Number | Manufacturer | Value | Package | Description |
| 1 | U1 | ADP2300 | Analog Devices | 700 kHz | 6-lead TSOT | Current mode regulator |
| 1 | L1 | LPS3015-472 | Coilcraft | 4.7 μH | 3 mm × 3 mm × 1.5 mm | Primary power inductor |
| 2 | CIN | C2012X5R1C475K | TDK | 4.7 μF/16 V/X5R | 0805 | MLCC/VIN to GND input capacitor |
| 1 | CIN2 | C2012X5R1C475K | TDK | 4.7 μF/16 V/X5R | 0805 | MLCC/VIN to VOUT capacitor |
| 2 | COUT | C3216X7R1C106M | TDK | 10 μF/16 V/X5R | 1206 | MLCC/output capacitor |
| 1 | CBST | C0805C104K5RACTU | Kemet | 100 nF/50 V/X7R | 0805 | Charge pump capacitor |
| 1 | DS | B0530W | Diodes, Inc | Schottky barrier | SOD-123 | Power switch |
| 1 | RFB1 | E96 1% tolerance | Vishay | 14.7 kΩ | Resistor feedback divider | |
| 1 | RFB2 | E96 1% tolerance | Vishay | 2.8 kΩ | Resistor feedback divider |








