MAX14535E

最終販売

負レイルを備えた、低抵抗DPDTスイッチ

小型実装面積、最も堅牢な負レイルオーディオスイッチ

利用上の注意

本データシートの英語以外の言語への翻訳はユーザの便宜のために提供されるものであり、リビジョンが古い場合があります。最新の内容については、必ず最新の英語版をご参照ください。

なお、日本語版のデータシートは基本的に「Rev.0」(リビジョン0)で作成されています。そのため、英語版が後に改訂され、複数製品のデータシートがひとつに統一された場合、同じ「Rev.0」の日本語版のデータシートが異なる製品のデータシートとして表示されることがあります。たとえば、「ADM3307E」の場合、日本語データシートをクリックすると「ADM3311E」が表示されます。これは、英語版のデータシートが複数の製品で共有できるように1本化され、「ADM3307E/ADM3310E/ADM3311E/ADM3312E/ADM3315E」(Rev.J)と改訂されたからで、決して誤ってリンクが張られているわけではありません。和文化されたデータシートを少しでも有効に活用していただくためにこのような方法をとっておりますので、ご了解ください。

アナログ・デバイセズ社は、提供する情報が正確で信頼できるものであることを期していますが、その情報の利用に関して、あるいはその利用によって生じる第三者の特許やその他の権利の侵害に関して一切の責任を負いません。また、アナログ・デバイセズ社の特許または特許の権利の使用を明示的または暗示的に許諾するものでもありません。仕様は予告なしに変更する場合があります。本紙記載の商標および登録商標は、各社の所有に属します。

Viewing:

製品情報

  • 低オン抵抗:0.135Ω (typ)
  • 低RON平坦性:0.3mΩ (typ)
  • 単一電源電圧:+2.4V~+5.5V
  • -1.5V~(VCCまたは3Vの低いほう)でオーディオ信号の通過
  • クリック/ポップ抑制のための内部シャント抵抗(MAX14535E/MAX14537E/MAX14539E)
  • VCC = 0VのときのNC_、NO_、およびCOM_の耐圧:3.6V (max)
  • 高いESD保護:最大±15kV (COM_で)
  • 10ピンUTQFNパッケージ(1.4mm x 1.8mm)
  • 動作温度範囲:-40℃~+85℃

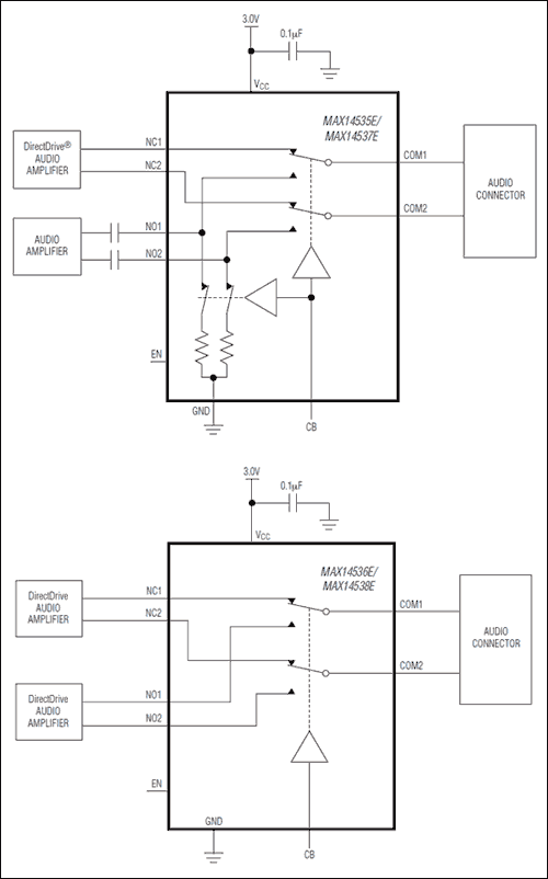
MAX14535E~MAX14539Eは、AC結合されたオーディオまたはビデオなどのアナログ信号を多重化する、低オン抵抗および高ESD保護のDPDTスイッチです。これらのデバイスは、ポータブル電子機器の高性能なスイッチングアプリケーションに必要な低オン容量(CON)および低オン抵抗(RON)を合わせ持ち、グランド以下(最低-1.5V)まで振幅するオーディオ信号を通過させる負電源を内蔵しています。

MAX14535E/MAX14537E/MAX14539Eは、ノーマリオープン経路(およびノーマリクローズ経路(MAX14539E))にシャント抵抗を内蔵しており、出力時に聞こえるクリック/ポップ音を抑制します。MAX14535E~MAX14539Eは、イネーブル入力(EN)を備えており、消費電流を低減し、ローで駆動された場合にすべてのチャネルをハイインピーダンスに設定します。ENがローに駆動された場合、MAX14537E/MAX14538Eの消費電流は可能な限り最小となりますが、負レイル信号に耐えることはできません。MAX14535E/MAX14536E/MAX14539Eは、-1.5V~(VCCまたは3Vの低いほう)の範囲で、NC_、NO_、またはCOM_への負信号にも耐えることができます。

MAX14535E~MAX14539Eは、+2.4V~+5.5Vの電源で動作します。これらのデバイスは、携帯電話の標準的なアナログ電源電圧(+2.5V~+2.8V)またはリチウムイオン(Li+)バッテリ(約4.3V max)で駆動することができます。MAX14535E~MAX14539Eは、COM_に最大±15kVの高いESD保護を備えており、NC_、NO_、およびCOM_電圧は、これらのデバイスを損傷することなく、VCC = 0Vの場合最大3.6Vまで上昇することができます。

全てのデバイスは、省スペース、1.4mm x 1.8mmの10ピンUTQFNパッケージで提供され、-40℃~+85℃の拡張温度範囲での動作が保証されています。

アプリケーション

  • 携帯電話
  • MP3プレーヤー
  • ノートブックコンピュータ
  • PDA

MAX14535E
負レイルを備えた、低抵抗DPDTスイッチ
MAX14535E、MAX14536E、MAX14537E、MAX14538E、MAX14539E:標準動作回路
myAnalogに追加

myAnalogの製品セクション(通知受け取り)、既存/新規プロジェクトに製品を追加する。

新規プロジェクトを作成
質問する
サポート

アナログ・デバイセズのサポート・ページはアナログ・デバイセズへのあらゆるご質問にお答えするワンストップ・ポータルです。


ドキュメント

さらに詳しく
myAnalogに追加

myAnalogのリソース・セクション、既存/新規プロジェクトにメディアを追加する。

新規プロジェクトを作成

ソフトウェア・リソース

必要なソフトウェア/ドライバが見つかりませんか?

ドライバ/ソフトウェアをリクエスト

ハードウェア・エコシステム

製品モデル 製品ライフサイクル 詳細
アナログスイッチ&マルチプレクサ 4
MAX4744 製造中 負レイル処理機能付き、低電圧、デュアルSPDT、オーディオクリックレススイッチ
MAX4684 新規設計に推奨 0.5Ω/0.8Ω、低電圧、デュアルSPDTアナログスイッチ、UCSP
MAX4745 製造中 負レイル処理機能付き、低電圧、デュアルSPDT、オーディオクリックレススイッチ
MAX4903 製造中 負電源レイル機能付き、低RON、デュアルSPST/シングルSPDTクリックレススイッチ
Modal heading
myAnalogに追加

myAnalogの製品セクション(通知受け取り)、既存/新規プロジェクトに製品を追加する。

新規プロジェクトを作成

評価用キット

MAX14535EEVKIT

MAX14535Eの評価キット

機能と利点

  • 内蔵のクリック/ポップ抑制に入力シャント抵抗
  • 低オン抵抗(RON):0.135Ω
  • アナログ信号性能:-1.5V~(3VまたはVCCの低いほう)
  • DC電源動作:+2.4V~+5.5V
  • USB電源動作を検証
  • 鉛(Pb)フリーおよびRoHS準拠
  • 完全実装および試験済み

製品詳細

MAX14535Eの評価キット(EVキット)は、ポータブルオーディオアプリケーションの負信号性能、低オン抵抗(0.135Ω RON)、およびクリック/ポップ抑制用入力シャント抵抗(NO_端子間)を特長とする双極/双投(DPDT)アナログスイッチのMAX14535Eを検証します。このICは、省スペースのUTQFNパッケージを特長とします。このEVキットは、+2.4V~+5.5VのDC電源で動作可能で、USB電源から動作するように設定されて提供されます。

アプリケーション

  • 携帯電話
  • MP3プレーヤー
  • ノートブックコンピュータ
  • PDA

MAX14535EEVKIT
MAX14535Eの評価キット

最新のディスカッション

MAX14535Eに関するディスカッションはまだありません。意見を投稿しますか?

EngineerZone®でディスカッションを始める

最近表示した製品