5B42

製造中止

電流入力(ループ・パワー)信号調整モジュール、絶縁型

利用上の注意

本データシートの英語以外の言語への翻訳はユーザの便宜のために提供されるものであり、リビジョンが古い場合があります。最新の内容については、必ず最新の英語版をご参照ください。

なお、日本語版のデータシートは基本的に「Rev.0」(リビジョン0)で作成されています。そのため、英語版が後に改訂され、複数製品のデータシートがひとつに統一された場合、同じ「Rev.0」の日本語版のデータシートが異なる製品のデータシートとして表示されることがあります。たとえば、「ADM3307E」の場合、日本語データシートをクリックすると「ADM3311E」が表示されます。これは、英語版のデータシートが複数の製品で共有できるように1本化され、「ADM3307E/ADM3310E/ADM3311E/ADM3312E/ADM3315E」(Rev.J)と改訂されたからで、決して誤ってリンクが張られているわけではありません。和文化されたデータシートを少しでも有効に活用していただくためにこのような方法をとっておりますので、ご了解ください。

アナログ・デバイセズ社は、提供する情報が正確で信頼できるものであることを期していますが、その情報の利用に関して、あるいはその利用によって生じる第三者の特許やその他の権利の侵害に関して一切の責任を負いません。また、アナログ・デバイセズ社の特許または特許の権利の使用を明示的または暗示的に許諾するものでもありません。仕様は予告なしに変更する場合があります。本紙記載の商標および登録商標は、各社の所有に属します。

Viewing:

製品情報

  • トランスミッタ入力に対応(0~20mA、4~20mA)
  • トランスミッタ・ループ電源を供給
  • 帯域100Hz
  • 1~5V又は2~10V出力

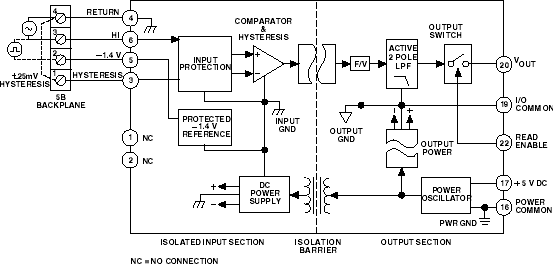
モデル5B42は、2線式トランスミッタにインターフェースして4~20mAのプロセス電流信号を+1~+5Vまたは+2~+10Vの高精度出力に変換します。1500V絶縁(140dBCMR)、20Vの安定化ループ・パワー(4~20mAループ電流)、信号フィルタ処理、偶発的なライン電圧接続に対する入力保護を提供します。業界標準の5Bシリーズ・カプセル化プラグイン・モジュラー・パッケージは、すべての5Bバックプレーンと互換性があります。モジュールでは+5V DC(±5%)を使用します。


本製品では、独自の技法を採用してトランス・カップリングで信号絶縁を提供し、安定した線形性能を実現します。信号トランスの出力側の復調器により入力信号を復元します。この信号はフィルタ処理とバッファ処理を経て正確な低インピーダンス、ローノイズの信号として出力されます。

真の3ポート絶縁には、入力と出力、入力と電源間に1500V rms、出力と電源間に250Vrmsのコモンモード電圧が存在します。

5B42は、-40℃~+85℃の広範な動作温度範囲で適正な性能を維持します。また、低ドリフト設計によりわずか±5μV/℃の出力オフセット・ドリフトと±25ppm/℃のゲイン・ドリフトを達成します。

5B42には、外部電流センス抵抗を必要とする信号コンディショナよりもはるかに優れた利点があります。外部抵抗はACライン電圧の偶発的な接続に対して保護されておらず、コンディショナの規定誤差に対して許容誤差を追加する必要があるからです。

本製品は、25ohmの電流センス入力抵抗を内蔵するようにトリムされ、仕様規定されています。5B42の信号入力、ループ供給、センス抵抗はすべて、偶発的な電圧印加(AC電源ライン、最大240V rms連続)に対して保護されています。バックプレーンに外部抵抗を取り付ける必要はありませんが、たとえ抵抗を接続しても5B42の性能に影響を与えることはありません。

モジュールは、100Hzで-3dBの最適な5極信号フィルタを内蔵し、100kHz帯域幅で200μV p-pという卓越した出力ノイズ性能と低オーバーシュートを提供します。

5B42ロジック制御シリーズ出力スイッチを内蔵しているため、多くのアプリケーションで多重化回路が不要になります。この低出力抵抗スイッチは、アクティブ・ロー・イネーブル入力で制御します。出力スイッチを使用しないときは、I/Oコモンへのイネーブル入力をグラウンドに接続して、スイッチをオンにします。

5B42
電流入力(ループ・パワー)信号調整モジュール、絶縁型
5B42-fbl
myAnalogに追加

myAnalogの製品セクション(通知受け取り)、既存/新規プロジェクトに製品を追加する。

新規プロジェクトを作成
質問する
サポート

アナログ・デバイセズのサポート・ページはアナログ・デバイセズへのあらゆるご質問にお答えするワンストップ・ポータルです。


ドキュメント

さらに詳しく
myAnalogに追加

myAnalogのリソース・セクション、既存/新規プロジェクトにメディアを追加する。

新規プロジェクトを作成

最新のディスカッション

5B42に関するディスカッションはまだありません。意見を投稿しますか?

EngineerZone®でディスカッションを始める

最近表示した製品