Produce High DC/DC Step-Down Ratios in Tight Spaces with 30ns Minimum On-Time Controller in 3mm × 3mm QFN
Produce High DC/DC Step-Down Ratios in Tight Spaces with 30ns Minimum On-Time Controller in 3mm × 3mm QFN
Dec 1 2009
Introduction
It can be a challenge to design a DC/DC converter that takes a high voltage automotive or industrial power supply down to the 1.5V or lower voltages required by today’s microprocessors and programmable logic chips.
To maintain efficiency and performance, designers are often forced to create a 2-stage solution, which first steps down to an intermediate voltage and uses another converter to produce the low voltage from there. 2-stage solutions can perform well, and are handy if the application can use the intermediate voltage elsewhere, but 2-stage solutions always take more space and are more costly than a single stage solution.
Many regulators can produce high step-down ratios in a single stage if the switching frequency of the step-down converter is slowed considerably. However, this option sacrifices efficiency and requires larger, more expensive external components, doing little to solve the space and cost problems incurred in 2-stage solutions.
The LTC3775 is a voltage mode DC/DC regulator with a very low minimum on-time of 30ns, allowing very wide step-down ratios at high switching frequencies without sacrificing performance. Unlike most voltage mode controllers, the LTC3775 offers cycle-by-cycle programmable current limit, excellent short circuit protection and fast transient response over a wide input voltage range.
A 1.2V Converter Operating from 5V–28VIN at 350kHz
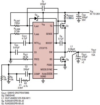
The LTC3775 is ideal for generating low output voltages from high input voltages, a common requirement for powering CPUs from wide-ranging rails such as those found in automotive applications. Figure 1 shows an application providing a continuous 15A from an 5V–26V input.

Figure 1. A 1.2V, 15A converter.
Current mode controllers are often favored for their continuous monitoring of current through the inductor or switches, protecting these components and the load against short circuits and pre-biased outputs during start-up. To avoid these difficulties, a typical voltage mode controller requires additional circuitry to monitor current in the power stage. The LTC3775 requires no ancillary circuits to oversee the entire switching cycle.
The current limit is programmed with two resistors (as shown in the block diagram of Figure 2), corresponding to the current measured through the top and bottom switches during their respective on times. This arrangement allows cycle-by-cycle current limit, regardless of the duty cycle, and ensures that the inductor is not saturated.

Figure 2. The LTC3775 features high and low side programmable current limits, for cycle-by-cycle short circuit protection.
In a current mode converter, the voltage on the output of the error amplifier controls the peak switch current, such that the switch current must always be monitored, allowing the introduction of noise. This may be most pronounced around 50% duty cycle in some current mode designs. Contrast this with a voltage mode converter, where the error voltage on VOUT is compared to a saw-tooth ramp, which in turn controls duty cycle; the larger the error voltage, the longer the top switch stays on. The LTC3775 senses current through both MOSFETs to assure that they do not exceed programmed limits. During normal operation, these limits do not come into play, and noise-free operation is assured.
A high side current limit would be of little value if the circuit was operated at its maximum VIN, since the bottom switch would be on most of the time, and nothing would protect the synchronous MOSFET. Fortunately, the low side current limit, programmed by ILIMB, can limit the current through the bottom switch. Conversely, a fault at low VIN during the on-time of the top switch requires a high side current limit for immediate response. The LTC3775 uses both top- and bottom-side current limit circuits to provide optimum protection for the MOSFETs and inductor.
This current limit approach is effective, as shown by the short circuit behavior in Figure 3. A hard short could spell disaster for an unprotected voltage mode converter. But here, the inductor does not saturate, and the input rail maintains its integrity while the output gracefully drops.

Figure 3. Short circuit behavior for the converter of Figure 1.
Output voltage is monitored using an inverting summing amplifier topology, with the FB pin configured as a virtual ground. The reference voltage is accurate to within ±0.75% over temperature. The LTC3775 uses a true operational error amplifier with 80dB of open loop gain, and a 25MHz gain-bandwidth product. Feedback gain can be tightly controlled by external components, allowing the use of “Type 3” compensation, which provides a phase boost at the LC double pole frequency and significantly improves control loop phase margin. Figure 4 shows a characteristically fast load transient response.

Figure 4. Load transient response for the converter of Figure 1.
The modulator consists of the PWM generator, the output MOSFET drivers and the external MOSFETs themselves. The modulator gain varies linearly with the input voltage. The line feedforward circuit compensates for this change in gain, and provides a constant gain from the error amplifier output to the inductor input regardless of input voltage.
The application in Figure 1 demands a minimum on time of just 86ns at the maximum input voltage of 28V. Many controllers turn the top gate on at the beginning of the clock cycle and must wait for the response time of the PWM comparator before turning off the top gate. This response time is typically around 100ns or more. In addition, those controllers would make the decision at a noisy interval, because ringing persists for some time after the top gate turns on. Thus even though the minimum on-time could be as low as 100ns, practical design considerations such as noise and jitter would require a nominal on-time of no less than 150ns to guarantee that there will be no pulse-skipping mode at maximum input voltage.
The LTC3775’s leading-edge voltage mode architecture and very low minimum on-time of 30ns makes it practical to run with on-times as low as 40ns, even in noisy environments. The LTC3775’s leading edge modulation architecture turns on the top gate when the PWM comparator trips and turns off the top gate when the clock signal goes high. The switching waveform shows no skipped pulses and is free from erratic behavior, even with very short on-times. Figure 5 illustrates waveforms for a 36V input, 1.2V output converter operating in continuous conduction mode (CCM) at 350kHz with no load. The waveform shows constant frequency operation and extremely low switch node jitter.

Figure 5. The converter of Figure 1 demonstrates a clean switching waveform with a razor-thin on-time.
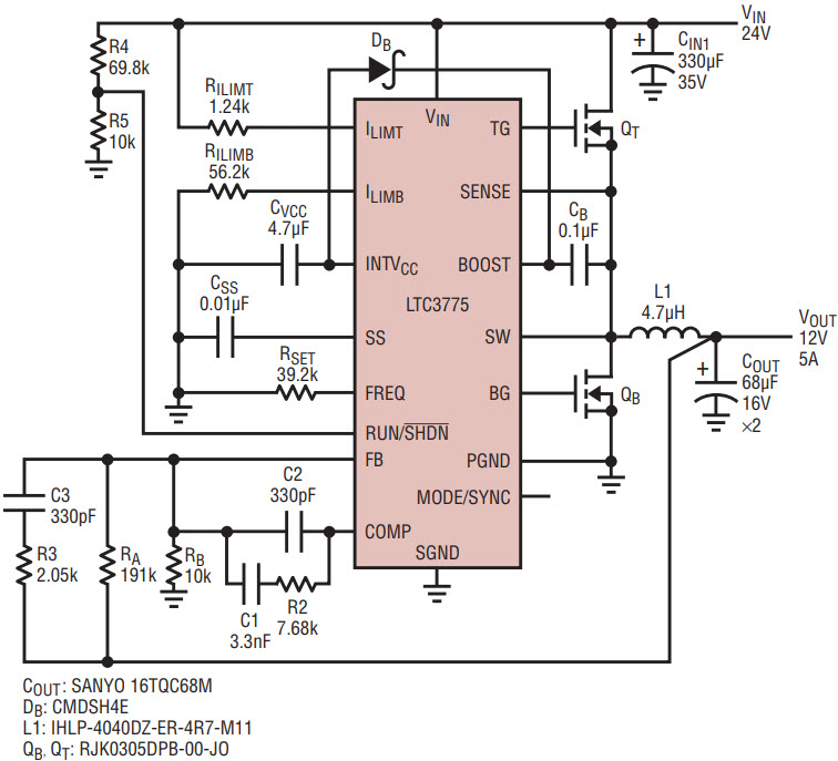
A 12V Converter Operating from 24VIN at 500kHz
Because the LTC3775 separately monitors the current through the top and bottom switches, its comparators do not need extended common mode ranges. Some current mode converters use a sense resistor in series with the inductor, restricting the range of VOUT due to the common mode range of their current comparators. Without this restriction, the LTC3775 is useful for powering higher output voltages, as exemplified by the 12V converter of Figure 6. Also, the absence of a sense resistor means no loss in efficiency, and no low amplitude current mode sense signal which can be a source of jitter in the SW node waveform.

Figure 6. A 12V, 5A converter operating at 500kHz from 24VIN.
Current sensing through the top MOSFET can be measured across a sense resistor for the highest possible accuracy. To boost efficiency and save a component, just omit the sense resistor and measure directly across the top MOSFET. Figure 6 demonstrates a high efficiency 12V converter that uses this arrangement. When using the top MOSFET RDS(ON) to measure current, care must be taken to Kelvin-connect the VIN pin of the IC to the drain terminal of the power MOSFET and the SENSE pin to the source of the MOSFET. Likewise, when a sense resistor is used for improved current limit accuracy, Kelvin-connect the VIN and SENSE pins of the IC to the positive and negative terminals of the sense resistor, respectively.

Figure 7. Efficiency for the converter of Figure 6.
The circuits featured here operate in forced continuous mode, for constant frequency operation at any load. If higher light-load efficiency is desired, the MODE/SYNC pin can be tied to a voltage above 1.2V (typically INTVCC) for pulse skipping operation. This pin can also be the input for a sync signal, from 250kHz to 1MHz. No external PLL components are required for syncing. The synchronization feature operates within ±20% of the free-running frequency defined by RSET.
Conclusion
The LTC3775 provides unprecedented performance for today’s demanding high current, low voltage power supply systems. With a minimum on-time of 30ns and a high bandwidth true operational amplifier, the controller can operate at frequencies up to 1MHz, maintaining a very small power supply PCB footprint and reducing output ripple.
The LTC3775 offers numerous features in a tiny 3mm × 3mm QFN, including cycle-by-cycle current limit, synchronization capability over a ±20% range, a wide input and output operating voltage range, internal line feed-forward compensation, a high bandwidth operational error amplifier, strong internal gate drivers and very tight output voltage tolerance (±0.75% over temperature).