Power Supply and Accurate Current Monitor for Avalanche Photodiode (APD) Biasing Applications

Mar 28 2023

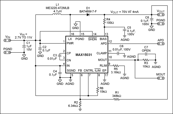
Figure 1

   

Key specifications for this reference design are listed below, along with a detailed schematic (Figure 1) and bill of materials (Table 1) for the application.

Design Specifications and Setup

Figure 2

  • Wide, 2.7V to 11V input supply-voltage range
  • 70V output voltage
  • 4mA output current
  • Fixed, 400kHz switching frequency
  • -40°C to +125°C operating temperature range
  • Tiny, 8mm x 12mm circuit footprint

Schematic of the Reference Design

Figure 1. Schematic of the MAX15031 boost converter for FSW = 400kHz (fixed).

Figure

Add to myAnalog

Add article to the Resources section of myAnalog, to an existing project or to a new project.

Create New Project

Related to this Article

Products

Resources

Latest Media 21
Title
Subtitle
Learn More
Add to myAnalog

Add article to the Resources section of myAnalog, to an existing project or to a new project.

Create New Project