1.2MHz and 2.7MHz, 1.5A Boost Converters Drive Big LCDs, LEDs
1.2MHz and 2.7MHz, 1.5A Boost Converters Drive Big LCDs, LEDs
by
Albert Wu
Mar 1 2002
Introduction
The LT1946/LT1946A is a step-up, or boost, DC/DC converter with a built-in 1.5A, 200mΩ switch. The minimum current limit of 1.5A is guaranteed over the full operating temperature range of the part, allowing high output currents to be generated, while the low 200mΩ resistance makes for efficient operation. The LT1946 switches at 1.2MHz, while the LT1946A switches at 2.7MHz, allowing the use of small, low profile inductors and capacitors. In a typical triple output TFT supply with an input voltage of 3.3V, the LT1946 can simultaneously provide a main 8V output at 375mA, a 23V output at 5mA, and a –8V output at 10mA. These outputs are generated while maintaining power conversion efficiencies as high as 83%. The higher switching frequency of the LT1946A is useful in applications where noise in the 1MHz region is unacceptable, such as DSL power supplies and automotive LED dash board backlights. Both parts include an integrated soft-start function to keep the start-up inrush current well controlled. The LT1946 comes in the space saving MSOP-8 package with a maximum height of 1.1mm, and the LT1946A comes in a MSOP-8E thermally enhanced package.
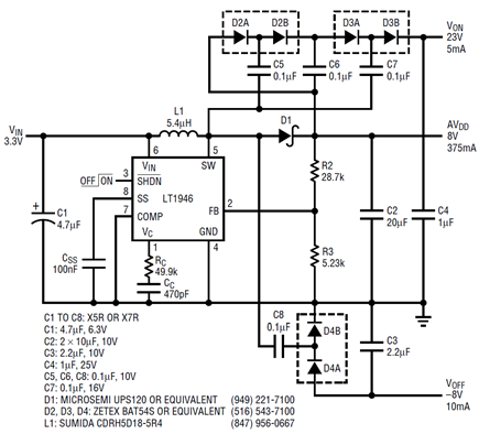
Triple Output TFT Supply
Figure 1 shows a typical triple output TFT supply. The main output of 8V can provide 375mA of output current. Charge pumps are used to generate the 23V and –8V outputs. Figure 2 shows the efficiency of the circuit as the 8V output load is varied. The efficiency graph includes the 5mA delivered to the 23V output and the 10mA to the –8V output. The soft-start capacitor CSS is chosen to keep the start-up inrush current at about 200mA, as shown in Figure 3. This capacitor can be varied for faster or slower supply start-up and correspondingly higher or lower inrush current.

Figure 1. Low profile, triple output TFT supply (8V, -8V, 23V)

Figure 2. Efficiency of TFT supply

Figure 3. Start-up waveforms of TFT supply
12V Output Boost Converter
With an external feedback and compensation pin, the LT1946 can be optimized for a wide range of output and input voltages. Figure 4 shows a 12V output boost converter. With a 3.3V input, the output can provide up to 275mA of current. With a 5V input, the maximum output current increases to 410mA. The compensation resistor, RC, and capacitor, CC, provide very good phase margin for the circuit as shown in Figure 5. With a 150mA load step, the output voltage remains within 1% of nominal. Figure 6 shows the efficiency for the circuit.

Figure 4. 12V output boost converter

Figure 5. Transient response of 12V output converter

Figure 6. Efficiency of 12V output converter
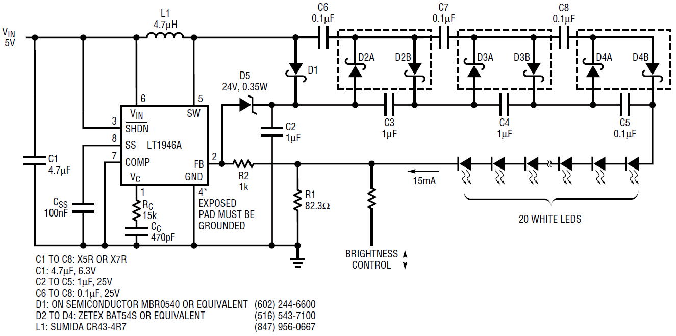
Automotive LED Dashboard Driver
In automotive applications, the 2.7MHz switching frequency of the LT1946A ensures that any power supply noise is above the AM band. Figure 7 shows the LT1946A driving 20 LEDs from a 5V input. All LEDs are in series guaranteeing equal current sharing and uniform brightness.

Figure 7. This automotive LED dashboard backlight uses a switching frequency above the AM band
Additionally, a 24V zener diode in series with R2 provides LED open circuit protection. If any LED becomes an open circuit, the zener diode, D5, conducts, limiting the top of the LED string to approximately 100V. This safeguards the LED driver from possible overvoltage damage.
Conclusion
With their 1.5A power switch and small MSOP-8 packages, the LT1946 and LT1946A are capable of generating high current outputs using minimal circuit board space. The part can be used to build complete power supply solutions for large TFT displays and other applications.