Overview
Design Resources
Design & Integration File
- Application Circuit of MAX2321 (PDF)
- Schematic of MAX2321 Evaluation Kit (PDF)
- PCS Mixer IIP3 and Gain Measurement
- PCS Mixer Noise Figure
- Cellular Mixer IIP3 and Gain Measurement
- PCS LNA Noise Figure
Description
Objective: To develop and proof the performance of this CDMA dual-band triple-mode front-end IC in a TDMA application, verifying its performance using no additional or special components.
The MAX2321 was developed initially for the burgeoning IS-95 CDMA market, and soon it was discovered to provide excellent performance in TDMA IS-136 as well. This application was done to demonstrate IS-136 performance. It was concluded that the target specifications were exceeded in all areas. Several measurement pages from the report are provided.
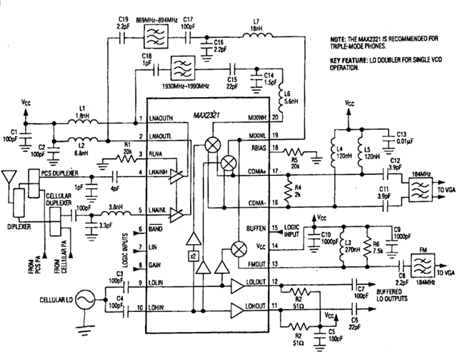
This project showed the improvements between a newer revision and its predecessor revision in the cellular and PCS mixers' NF, gain, and IIP3. The MAX2321 low-noise amplifier (LNA) plus mixer is designed for dual-band CDMA cellular phone handsets, but it can also be used in dual-band TDMA, GSM, EDGE, or WCDMA applications. It offers two LNA gain states to meet the required CDMA dynamic range, with a switchover hysteresis margin. There are three mixers: one for the analog cellular path and two for the digital modulation paths at cellular and PCS bands. The digital path mixers have a common IF output, as they can provide sufficient spurious and image rejection with a single IF. This capability eliminates one IF filter. The MAX2321 has separate cellular-band and PCS-band buffered VCO inputs and outputs, eliminating the need for extra transmit upconverter VCO buffers. The cell-band VCO input provides an optional X2 multiplier to permit dual-band operation from a single VCO.
Parts Used
Documentation & Resources
-
REP002 Design Files3/10/2021ZIP125 K
Support & Training
Search our knowledge base for answers to your technical questions. Our dedicated team of Applications Engineers are also available to answer your technical questions.
