Overview
Product Details
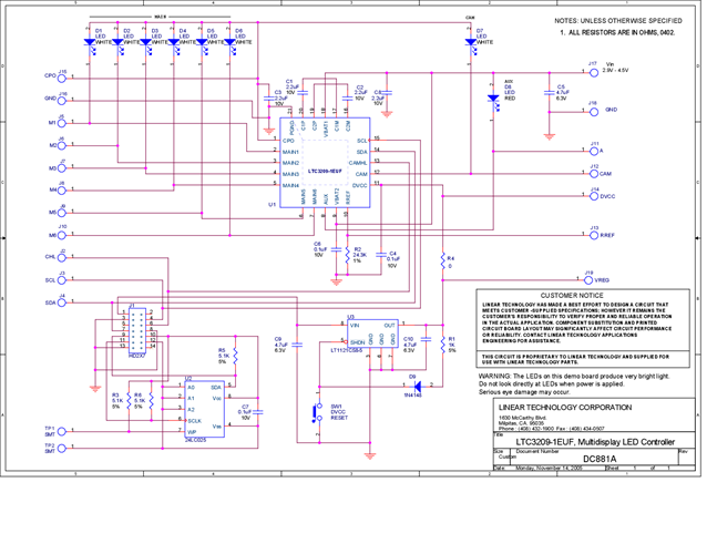
DC881A: Demo Board for the LTC3209 600mA Main/Camera LED Controller.
Applicable Parts
Documentation & Resources
-
DC881A - Schematic9/24/2009PDF68K
-
DC881A - Demo Manual9/24/2009PDF893K
-
DC881A - Design File9/24/2009ZIP866K
