Overview
Product Details
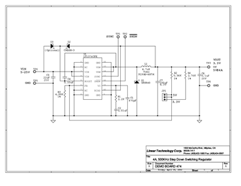
DC474A: Demo Board for LT1374 4.5A, 500kHz Step-Down Switching Regulator.
Applicable Parts
Documentation & Resources
-
DC474A - Schematic9/24/2009PDF60K
-
DC474A - Demo Manual9/24/2009PDF132K
-
DC474A - Design File9/24/2009ZIP829K
