Overview
Product Details
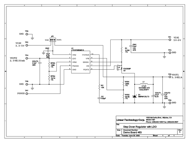
DC463A: Demo Board for LTC3700 Constant Frequency Step-Down DC/DC Controller with LDO Regulator.
Applicable Parts
Documentation & Resources
-
DC463A - Schematic9/24/2009PDF63K
-
DC463A - Demo Manual9/24/2009PDF528K
-
DC463A - Design File9/24/2009ZIP496K
