Overview
Product Details
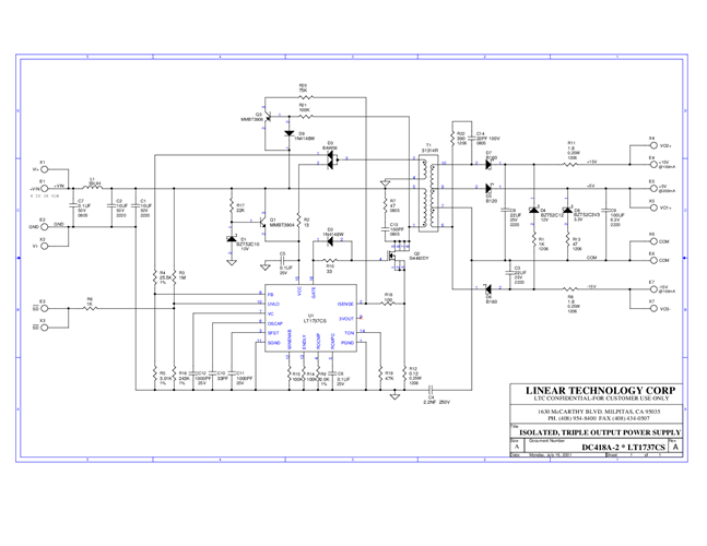
DC418A: Demo Board for the LT1737 High Power Isolated Flyback Controller
Applicable Parts
Documentation & Resources
-
DC418A - Schematic9/24/2009PDF30K
-
DC418A - Demo Manual9/24/2009PDF99K
-
DC418A - Design File9/24/2009ZIP809K
