Overview
Product Details
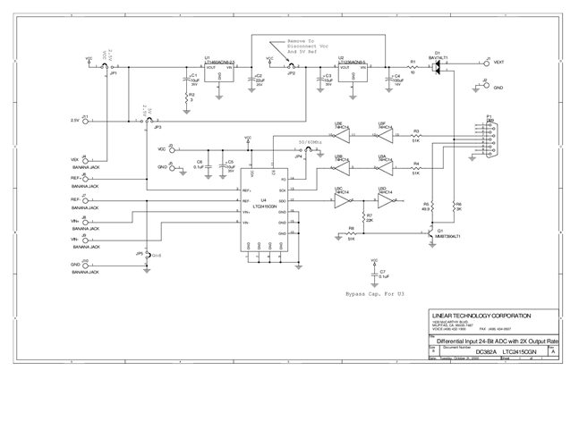
DC382A: Demo Board for LTC2415 24-Bit No Latency Delta Sigma ADC with Differential Input and Differential Reference.
Markets and Technologies
Applicable Parts
Documentation & Resources
-
DC382A - Schematic9/24/2009PDF18K
-
DC382A - Demo Manual9/24/2009PDF143K
-
DC382A - Design File9/24/2009ZIP699K
