Overview
Product Details
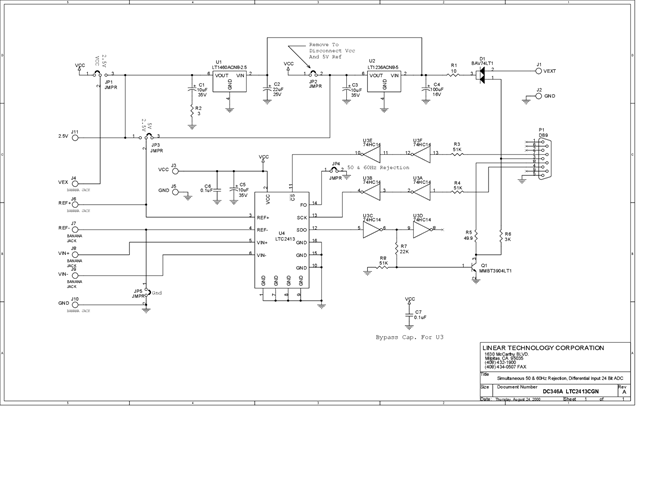
DC346A: Demo Board for the LTC2413 24-Bit No Latency Delta Sigma ADC with Simultaneous 50Hz/60Hz Rejection ADC.
Markets and Technologies
Applicable Parts
Documentation & Resources
-
DC346A - Schematic9/24/2009PDF71K
-
DC346A - Demo Manual9/24/2009PDF156K
-
DC346A - Design File9/24/2009ZIP731K
