Documentation & Resources
-
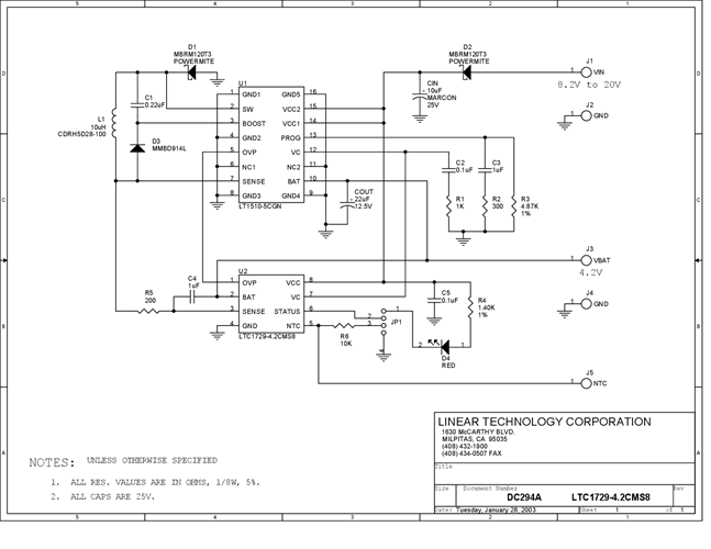
DC294A - Schematic9/24/2009PDF68K
-
DC294A - Demo Manual9/24/2009PDF115K
-
DC294A - Design File9/24/2009ZIP429K
