Overview
Product Details
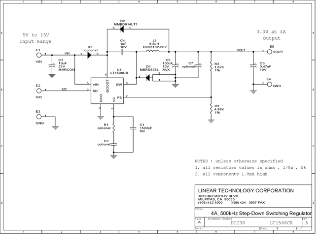
DC238A: Demo Board for the LT1506 4.5A, 500kHz Step-Down Switching Regulator.
Applicable Parts
Documentation & Resources
-
DC238A - Schematic9/24/2009PDF57K
-
DC238A - Design File9/24/2009ZIP291K
