Overview
Product Details
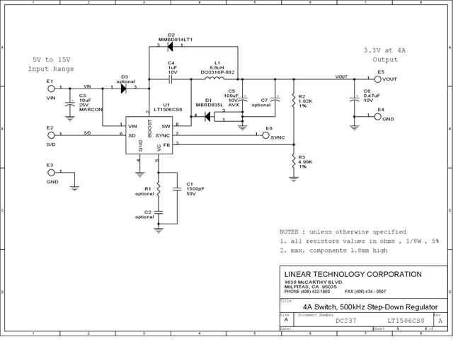
DC237A: Demo Board for the LT1506 4.5A, 500kHz Step-Down Switching Regulator.
Applicable Parts
Documentation & Resources
-
DC237A - Schematic9/24/2009PDF58K
-
DC237A - Demo Manual9/24/2009PDF293K
-
DC237A - Design File9/24/2009ZIP612K
