Overview
Product Details
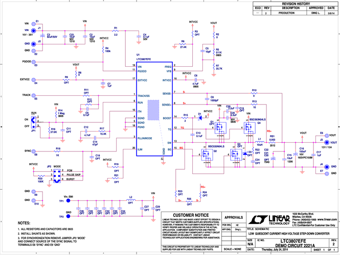
Demonstration circuit 2221A is a low quiescent current, synchronous buck converter featuring the LTC3807EFE. This demo board converts a 16V to 38V input voltage to a 12V at 15A output. The main features of this board include an internal LDO for gate drive power from VIN or EXTVCC, RUN and PGOOD pins, a mode selector that allows the converter to run in constant current mode (CCM), pulse-skipping or Burst Mode® operation, and selectable current limit. The DC2221A supports an adjustable output voltage, soft-start and tracking. The wide input voltage range of 16V to 38V is suitable for automotive and distributed DC power systems where low quiescent current is important.
Applicable Parts
Documentation & Resources
-
DC2221A - Schematic9/29/2014PDF44K
-
DC2221A - Demo Manual9/29/2014PDF429K
-
DC2221A - Design Files9/29/2014ZIP901K
