Overview
Product Details
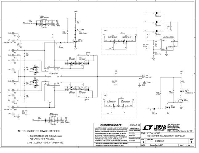
DC1059A: Demo Board for the LTC4416 36V, Low Loss Dual PowerPath Controllers for Large PFETs.
Applicable Parts
Documentation & Resources
-
DC1059A - Schematic9/24/2009PDF43K
-
DC1059A - Demo Manual9/24/2009PDF476K
-
DC1059A - Design File9/24/2009ZIP701K





