Smart IC Maintains Uniform Bias Current for GaAs MESFETs

Abstract

A current sensor that monitors the drain-source current (IDS) at the source of the MESFET and provides feedback to the gate input overcoming the drawbacks of gate-turn-on threshold voltage variations for gallium-arsenide metal-semiconductor field-effect transistors, GaAs MESFETs.

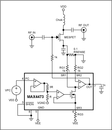
The gate-turn-on threshold voltage for gallium-arsenide metal-semiconductor field-effect transistors (GaAs MESFETs) varies considerably from part to part, even within a given lot. That behavior makes biasing difficult, especially if the device is designed into a high-volume product. A current sensor that monitors the bias current and provides feedback to the gate input can overcome this drawback (Figure 1).

Figure 1. A smart-bias IC ensures uniform bias for GaAs FETs included in the manufacture of high-volume products.

Figure 1. A smart-bias IC ensures uniform bias for GaAs FETs included in the manufacture of high-volume products.

U1 combines a current sensor and error amplifier. Intended as a power-control IC for power amplifiers, it senses the drain-source current (IDS) at the source, compares and integrates the difference between voltage drops across RSENSE and RG1, and feeds back an output voltage to the MESFET gate. The feedback adjusts IDS until the two voltage drops are equal, thereby achieving uniform source current regardless of the MESFET's gate-threshold characteristics. The expression for drain-source current is:

Current through RG1 is set by a voltage (VPC) with respect to the negative supply (VEE), applied to the power-control input at pin 4. You can implement VPC with a voltage divider, a reference, or a variable voltage source. Because the gate voltage is negative with respect to the source, you must modify U1's supply voltage to ensure a negative gate drive for the MESFET: connect the VCC pin to ground and the GND pin to VEE. This uniform bias circuit can easily be modified for biasing BJTs and MOSFETs as well.

A similar version of this article appeared in the August 22, 2002 issue of EDN magazine.