Design Note 296: LTC1871 No RSENSE Controller Is Small and Efficient in Boost, Flyback and SEPIC Applications
Introduction
The increase in demand for high bandwidth signal processing in telecom systems has driven a corresponding increase in demand for space-efficient boost, flyback and SEPIC power supplies. The LTC1871 addresses these specific needs by providing a high performance, single-ended current mode DC/DC controller IC in a small, 10-lead MSOP package. The LTC1871 is efficient and easy to use, mainly due to features such as No RSENSE™ current mode control, a user-programmable operating frequency (50kHz to 1MHz), a strong gate driver, programmable undervoltage lockout, synchronization capability and a wide input range (2.5V to 36V).
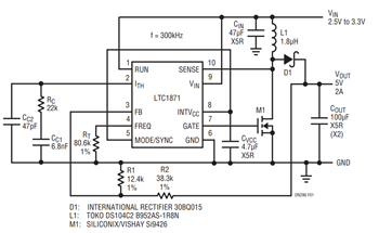
A High Efficiency 5V, 2A Networking Logic Supply
Figure 1 illustrates a small, high efficiency networking 5V logic supply that can operate from either a 2.5V or a 3.3V input supply. This design takes advantage of LTC’s proprietary No RSENSE technology to provide true current mode control without an external current sense resistor. The voltage drop across the power MOSFET is sensed during the on-time, thereby providing the control loop with a “lossless” method of measuring the switch current. This technique provides the maximum efficiency possible for a single-ended current mode converter. It also saves board space and reduces the cost of the power supply in applications where the drain of the power MOSFET is less than 36V (the absolute maximum rating of the SENSE pin). It should be noted that the output voltage and maximum output current of this supply can easily be scaled by the choice of the components around the chip without modifying the basic design.

Figure 1. A High Efficiency 5V, 2A Networking Logic Supply.
An operating frequency of 300kHz is programmed using a single resistor to ground, allowing the use of a small, inexpensive 1.8μH inductor from Toko. A Siliconix/Vishay SO-8 power MOSFET (Si9426) and an International Rectifier surface mount diode (30BQ015) were chosen for the 2A output current level, and a low ESR ceramic output capacitor keeps the output ripple below 60mVP-P.
A 2 Square Inch, 12V Non-Isolated Flyback Housekeeping Supply for Telecom Applications
The LTC1871 is also ideally suited for telecom input applications (36V to 72V input), where a single-switch flyback topology results in low component count and small size. Figure 2 illustrates a 12V, 0.4A housekeeping power supply which occupies only two square inches of board space. The converter operates in discontinuous mode (DCM) at 200kHz and provides power to other analog and digital ICs on the PC board. A standard, 6-winding VERSA-PAC transformer (VP1- 0076) is connected with three windings in series on the primary and three in parallel on the secondary. A small SuperSOT-6 MOSFET from Fairchild provides the primary switch, along with a surface mount diode from International Rectifier.

Figure 2. A Small, Non-Isolated 12V Flyback Telecom Housekeeping Supply.
Due to the high input voltage, a pre-regulator—consisting of transistor Q1, diode D1 and resistor R5—is needed to provide start-up power to the LTC1871. Once the 12V output is in regulation, D2 provides DC power to the IC and Q1 turns off. This bootstrapping technique ensures that the gate drive power is provided by the switcher itself, thus maintaining the highest efficiency possible. A 5.2V LDO within the LTC1871 provides a regulated supply for the gate driver, which is capable of driving MOSFETs with gate charges up to 100nC.
Programmable Undervoltage Lockout Provides Clean Start-Up and Power-Down
In order to provide well controlled start-up and powerdown, the RUN pin on the LTC1871 monitors the input voltage—at resistive divider R1-R2—and turns off the converter when the input drops below 29.5V. An 8% hysteresis level provides increased noise immunity (UV+ is 31.8V). The optional capacitor C1 can be used to provide “ride-through” capability for short-duration input dropouts.