Overview
Product Details
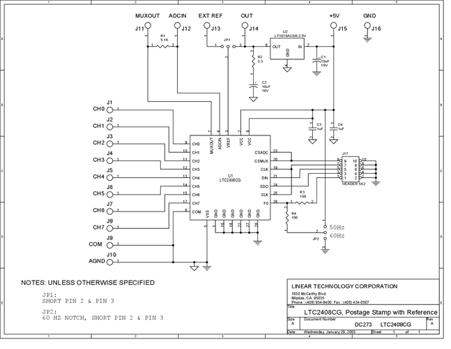
DC273A: Demo Board for the LTC2408 4-/8-Channel 24-Bit µPower No Latency Delta-Sigma ADC.
Markets and Technologies
Applicable Parts
Documentation & Resources
-
DC273A - Schematic9/24/2009PDF55K
-
DC273A - Demo Manual5/28/2013PDF308K
-
DC273A - Design File9/24/2009ZIP104K
