banner background image

Intelligent Motion Control Solutions

Intelligent motion control combines precision feedback, advanced sensing, high performance control, and seamless connectivity to deliver deterministic motion solutions that enable highly flexible and efficient manufacturing. Motion control solutions in robotics have evolved from basic on/off fixed speed motors to complex multi-axis servo-drive solutions. This transformation has been driven by the increasing complexity of automation required to deliver higher levels of performance and autonomy in smart manufacturing.

Explore Applications in Intelligent Motion Control Solutions

  • Motor Drive Solutions right arrow
  • Position Encoder Systems right arrow
Motor Drive Solutions

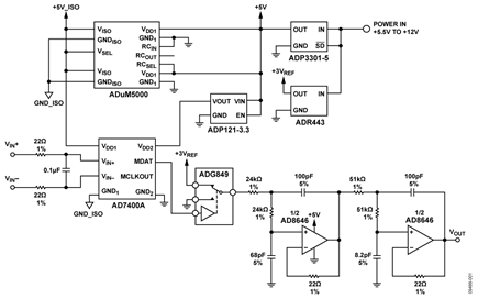
Motor Drive Solutions

Signal chain solutions that incorporate high-performance current and voltage sensing, robust isolation, high-density power management and seamless connectivity.

image
Position Encoder Systems

Position Encoder Systems

Precision signal chain solutions enabling advanced control loop performance and robust and reliable operation in harsh industrial deployments.

image
image
Motor Drive Solutions

Signal chain solutions that incorporate high-performance current and voltage sensing, robust isolation, high-density power management and seamless connectivity.

image
Position Encoder Systems

Precision signal chain solutions enabling advanced control loop performance and robust and reliable operation in harsh industrial deployments.

Accelerate Higher Value Motion Solutions with Access to System Insights

With a dedication to highest-level system performance, superior integration across technologies, and extensive industry expertise in all things motion control, we deliver complete solutions that enable precise motion control, accurate position and velocity tracking, and seamless real-time connectivity, with an increased focus on safety, robustness, reliability, and higher efficiency solutions. Our advanced machine health monitoring solutions and platforms can help manufacturers reduce system downtime and maintenance costs.

Thought Leadership
Title
Subtitle
Learn More
Add to myAnalog

Add article to the Resources section of myAnalog, to an existing project or to a new project.

Create New Project

Search Our Knowledge Base

Find answers faster — ask, search, and learn from experts, peers, blogs, forums, and FAQs all in one place.

button icon

Get Help