Amplifier with Integrated Filter Offers the Best High Speed, Low Noise Interface for Differential DACs and ADCs
Amplifier with Integrated Filter Offers the Best High Speed, Low Noise Interface for Differential DACs and ADCs
by
Mike Kultgen
2003-09-01
Introduction
Differential signal paths are becoming a popular way to improve system performance. A differential signal has twice the amplitude for a given supply level. Interference from other components, digital clocks for example, become common mode signals and are rejected by the amplifiers in the differential signal chain. Hence, with a differential signal path, dynamic range can be maintained while the supply voltage is reduced.
Differential output op amps are one means of providing gain, buffering, and filtering in these signal paths, but often at the price of added complexity and board real estate. A circuit using a differential output op amp typically requires twice the number of resistors and capacitors as the corresponding single-ended circuit. Therefore, there is a need for a compact, high performance means to process differential signals. The solution is the new LT6600.
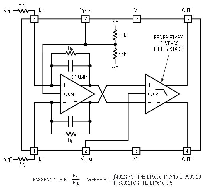
The LT6600 is a family of fully differential amplifiers with an integrated 4th order lowpass filter. Each device in the family features a fixed cutoff frequency (2.5MHz, 10MHz and 20MHz) and operates with power supplies ranging from 3V to 10V. The LT6600 is packaged in an SO-8, and is pin-for-pin compatible with other commercially available high-speed differential op amps (Figure 1). Like their industry counterparts, the LT6600 amplifiers can accept single-ended or differential input signals, translate common mode voltages, and have a common mode input range that extends to ground. But, unlike these other amplifiers, the LT6600s have a proprietary architecture that minimizes noise and distortion while maximizing speed. Furthermore, the custom lowpass filter response provides 30dB attenuation at 3 times the cutoff frequency with low delay distortion (Figure 2).

Figure 1. LT6600 block diagram.

Figure 2. The frequency response of the LT6600-10.
Quiet, Compact and Easy to Use
The LT6600s are also the most compact anti-alias/smoothing filter solutions available. These integrated filter-amplifiers need only two external resistors to set the gain. The precision response is completely determined by the monolithic filter. By contrast, a discrete active-RC design would require 18 precision resistors and capacitors, as well as a second operational amplifier package (Figure 3). The first available devices in the family are the LT6600-2.5, the LT6600-10, and the LT6600-20, with fixed filter bandwidths of 2.5MHz, 10MHz, and 20MHz respectively.

Figure 3. The LT6600 vs the competition.
The LT6600-2.5 offers true 14-bit performance with noise and distortion components below –86dB for 1MHz 1VRMS inputs. The LT6600-10 has a total noise of 56μVRMS in a 10MHz bandwidth with harmonics below –74dB for 5MHz 2VP–P signals. With the gain set to +12dB, the LT6600-20 has 42μVRMS total input referred noise in a 20MHz bandwidth and shares many features of the -2.5 and -10. Each member of the family has a lowpass response with less than 0.5dB of passband ripple. These combinations of low noise, low distortion and controlled frequency response are practically impossible to duplicate with discrete designs.
The LT6600s are specified and tested for both single 3V supply operation and ±5V supply operation. This flexibility, combined with the low external parts count and the wide input common mode range, makes the LT6600 extremely easy to use.
A Great Solution for Differential ADC and DAC Interfaces
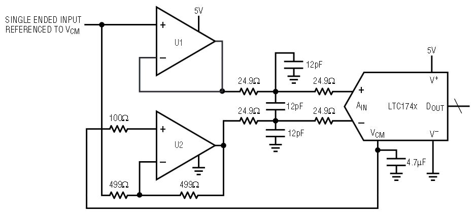
Differential output amplifiers have gained popularity in systems that have differential input ADC converters. Often the signal to be processed by the converter is single-ended, low amplitude, and from a large source impedance. For the converter to realize its full range and accuracy, it must be presented with a larger differential signal and a common mode level near mid supply. There are two common solutions to this problem. Figure 4 shows a transformer coupling circuit and Figure 5 shows an operational amplifier circuit. The circuit shown in Figure 5 is preferable when size and DC response are important, when gain is needed, or when buffering is required. The circuit of Figure 4 is useful for wide bandwidth applications.

Figure 4. Using a transformer to drive a differential ADC.

Figure 5. Using single-ended op amps to drive a differential ADC.
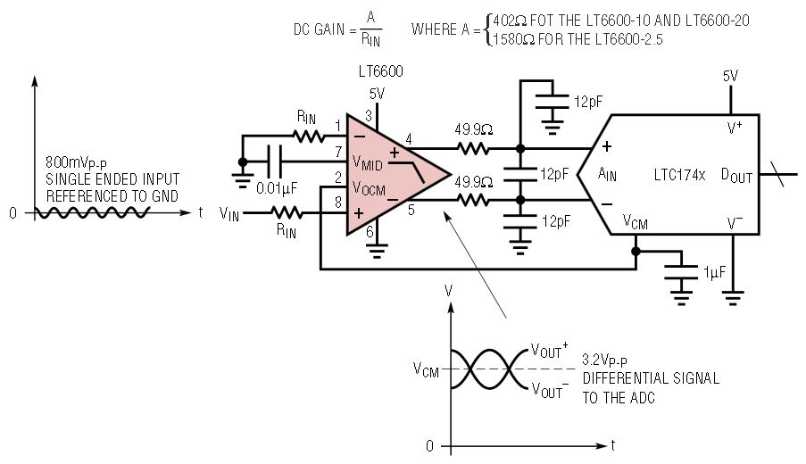
Figure 6 shows how simple the differential converter interface is with the LT6600. This circuit retains all of the benefits of Figure 5’s circuit (gain, DC response, and single-ended to differential conversion) with the added feature of selective anti-alias filtering. Furthermore, the single-ended analog input can have a common mode level that differs from the ADC converter (unlike the circuit of Figure 5). The LT6600 automatically translates the common mode level when it converts the single-ended input to differential. In Figure 6, the input signal is referenced to ground and the signal presented to the ADC is referenced to VCM.

Figure 6. Using the LT6600 to drive a differential ADC.
To illustrate the excellent dynamic range of the LT6600, consider Figure 6 with a 1MHz input signal of 800mVPP amplified by an LT6600-2.5. With RIN = 402Ω, the amplifier provides 12dB of voltage gain. The signal presented to the ADC converter is 3.2VP–P. The distortion components will be at least 82dB below the fundamental, and the signal-to-noise ratio will be 81dB in a 5MHz bandwidth.
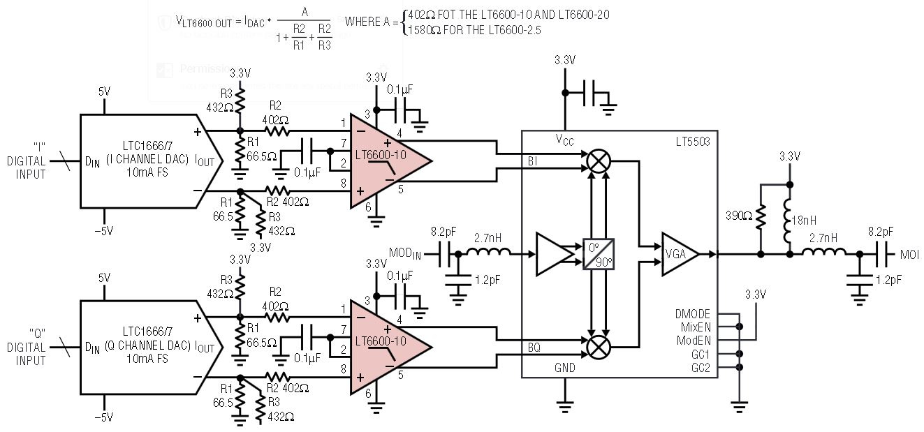
The differential output DAC is another application where the LT6600 excels. Figure 7 shows the LT6600 acting as a transimpedance amplifier and a 4th order smoothing filter, in a base station application. The input common mode range of the LT6600 accommodates the compliance range of the DAC. The output common mode voltage of the LT6600 is set to optimize the performance of the LT5503 direct I/Q modulator. The resistors between the DAC and the LT6600 allow the user to adjust the transimpedance gain. The LT6600 and LT5503 are operating on a 3.3V power supply.

Figure 7. Using the LT6600 as a transimpedance amplifier and smoothing filter in a base station application.
To illustrate the optimized filtering of the LT6600, consider the case where the DAC in Figure 7 has a sample rate of 50Msps and the baseband signal information extends to 10MHz. By using an LT6600-10, the attenuation of the images near 40MHz would be more than 50dB (filter response plus sin(x)/x attenuation). The excellent rejection in the stopband is combined with low delay distortion in the passband (Figure 2), making for an outstanding DAC smoothing solution.
Conclusion
The LT6600 differential filter-amplifiers are the most compact ADC anti-aliasing and DAC smoothing solutions available in the 2.5MHz to 20MHz range. The combination of low noise, low distortion, and precision response are impossible to replicate with discrete designs. The LT6600 is pin compatible with standard differential output op amps and performs all of the same functions. The LT6600 improves the design of any system requiring differential signal buffering and filtering.