摘要
Inside the Tesla® Model 3®, a 15-inch touchscreen to the right of the steering wheel provides access to all of the driver controls, replacing the variety of physical mechanisms and panels currently common in many other cars. As more vehicle manufacturers move toward display-centric designs, the functional safety of these displays becomes even more critical. This application note discusses how the underlying components in automotive displays can comply with functional safety standards.
Introduction
Today’s high-resolution vehicle displays show a wealth of data, from vehicle speed to navigation to whether there’s another car in your blind spot. Analysts anticipate strong growth in the market for displays larger than 8 inches, with 12.3-inch displays gaining more traction for fully digital instrument clusters. Resolution will continue to increase as well, with 4K and eventually 8K becoming the norm.
Future automotive displays will have capabilities like local dimming, which improves the contrast ratio to make colors more crisp and vivid. For instance, the black portions of a display would be truly black, making an instrument cluster easier to read. The number of displays inside cars is expected to increase. Already, we can count up to 10 displays in a modern vehicle: the instrument cluster, the center information display (CID) (1-2), smart back mirror, side mirror replacement (2), heads-up display (HUD), rear seat mount on the head support (2), and rear seat mount on the roof.
Because most of these automotive displays are providing safety-critical information through advanced driver assistance systems (ADAS) and digital instrument clusters, they must comply with functional safety standards. Functional safety is an important consideration for displays because, particularly for applications such as ADAS, it is essential that the displays perform reliably while providing the driver with clear visuals. A display whose images are frozen or too bright to view clearly is ineffective, for instance. The functional safety of automotive electronic/electrical systems is directed by ISO 26262. Automotive Safety Integrity Level (ASIL), which classifies the inherent safety risk in an automotive system, is an integral part of that standard. There are four ASIL levels: ASIL A, ASIL B, ASIL C, and ASIL D, with ASIL D being the most stringent.
For automotive displays, including the instrument cluster, side-mirror replacement, and HUD, ASIL B compliance is typically the target. Within the instrument cluster display are various blocks that should meet the criteria outlined by ASIL B. In this application note, we will look at how two of these blocks, thin film transistor (TFT) bias for power management and the light-emitting diode (LED) backlighting driver, can be designed for ASIL B compliance.
ASIL Compliance
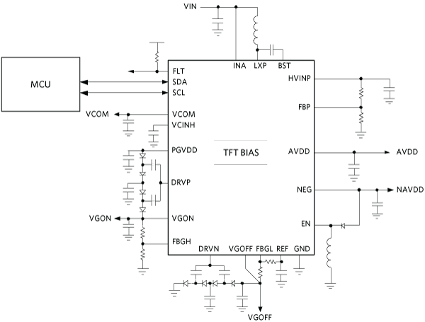
TFT bias typically consists of AVDD and NAVDD voltages for the TFT source driver, VGON and VGOFF voltages for the TFT gate driver, and a VCOM voltage for the liquid-crystal display (LCD) backplane (Figure 1). An I2C interface and a fault pin are used to communicate with the host microcontroller unit (MCU). To achieve ASIL B compliance (Figure 2), the TFT bias block should ideally have the following features:
- I2C interface for device setting adjustments, as well as diagnostics on each rail
- Fault pin to alert the MCU that a fault has occurred
- Undervoltage and overvoltage detection on each rail
- Internal resistors with fixed or adjustable voltage through the I2C interface (external resistors mean more points of failure, so designers typically avoid them)
- Redundant reference, which prevents a single failure from causing the system to collapse
- Open enable pin for additional redundancy. (When the enable pin is open, the chip will look at another pin to determine whether it is on or off.)

Figure 1. Typical TFT bias application.

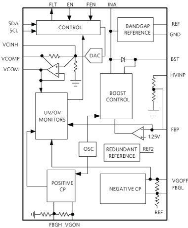
Figure 2. TFT bias, ASIL B features.
Here are three typical TFT bias fault scenarios to consider:
- When VCOM voltage goes out of range
- When VGON/OFF voltage is in an overvoltage situation
- During fail-safe operation with open enable pin
In the first two scenarios involving VCOM and VGON/OFF voltages, the fault pin will alert the MCU of the scenario. The MCU will then read the register to validate the situation and use I2C to adjust the voltages accordingly. In the fail-safe operation scenario when the enable pin is open while FEN is still high, the output voltages will fall back to the default settings. The MCU can adjust the voltage through the I2C interface.
LED Backlighting Driver Criteria
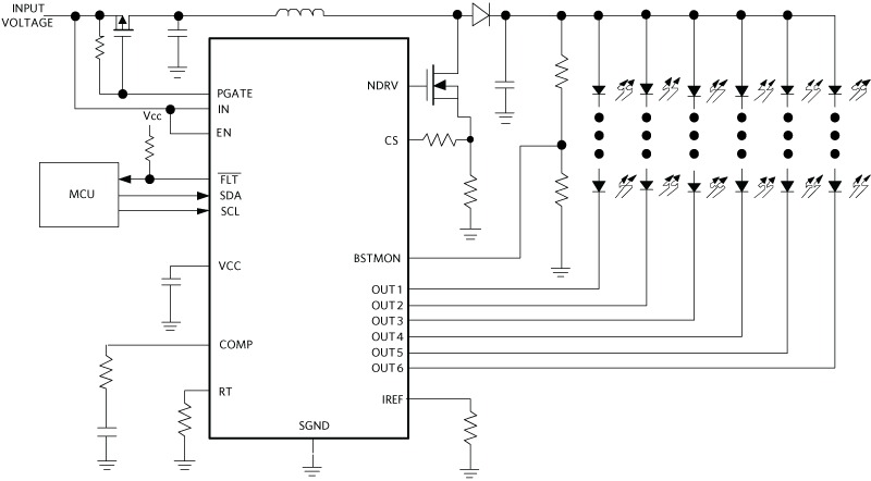
The input of an LED application circuit typically connects directly to the car battery, which has voltage protection when the output is short. The output can either be a boost or single-ended primary-inductor converter (SEPIC), depending on the number of LEDs per string. An I2C interface and a fault pin are needed to communicate with the MCU. See Figure 3 for an LED driver in a typical application circuit.

Figure 3. LED driver in typical application circuit.
For ASIL B compliance, the LED driver should ideally have the following features:
- I2C interface for device setting adjustments as well as diagnostics
- Fault pin to alert the MCU that fault has occurred
- Open or short LED per-string detection
- Boost output voltage measurement
- LED current measurement per string
- Internal resistors with fixed output or adjustable output through the I2C interface
- Open enable
- Redundant reference to monitor the output
See Figure 4 for an LED driver with ASIL B features.

Figure 4. LED driver with ASIL B features.
With LED drivers, as with our TFT bias application, there are also fault scenarios to be aware of:
- String 1 has an LED open. In this case, the fault pin will alert the MCU, and the MCU will read the I2C register to know which LED string has an open. The MCU will then pump more current to the other strings to achieve the same brightness.
- String 2 has an LED short. As with the previous scenario, the fault pin will alert the MCU, and the MCU will read the I2C register to know which LED string has the short. To save power, the LED driver will shut down the string with the short. The MCU will then pump more current to the other strings to produce the same brightness.
- Boost output voltage is low. The fault pin again alerts the MCU, and the MCU reads the I2C register to know that the boost voltage is low. Usually, the output capacitor is shorted to ground, or the LED is shorted to ground. A front-end protection device, such as a p-channel drive (PGATE) pin, will be open. In this scenario, only important messages like speed or engine temperature will be displayed on the dashboard.
- Fail-safe operation with open enable pin. When the enable pin is open while FEN is still high, the LED driver current falls back to the default settings. The MCU can adjust the current through the I2C interface.
TFT Bias Solution
Many TFT bias ICs do not have a communication mechanism. However, one that does is the MAX20067 TFT-LCD bias IC with VCOM buffer, level shifter, and I2C interface. This PMIC provides the industry’s first integrated power solution for TFT-LCD with synchronous boost, gate shading, and I2C protocol. Its I2C interface offers settings control, as well as diagnostics and monitoring. Its AVDD boost converters also include spread-spectrum modulation, which reduces peak interference and optimizes electromagnetic interference (EMI) performance.
LED Driver Solution
Among the backlighting products are the MAX20444 4-channel, 130mA backlight driver with boost/SEPIC controller and I2C interface. This IC accepts a wide 4.5V to 36V input voltage range and withstands direct automotive load-dump events. Its internal current-mode switching DC-DC controller supports boost or SEPIC topologies, while operating in the 400kHz to 2.2MHz frequency range. The IC provides complete diagnostics, a versatile dimming scheme, and enhanced EMI performance.
Summary
Displays are playing a more essential role in vehicle operations. As such, ensuring that displays comply with functional safety standards is a must. For automotive-grade ICs that are aligned with ASIL B criteria, engineers can streamline the design process for high-performing, reliable display applications.