Universal Continuous-Time Filter Challenges Discrete Designs
The LTC1562 is the first in a new family of tunable, DC-accurate, continuous-time filter products featuring very low noise and distortion. It contains four independent 2nd order, 3-terminal filter blocks that are resistor programmable for lowpass or bandpass filtering functions up to 150kHz, and has a complete PC board footprint smaller than a dime. Moreover, the part can deliver arbitrary continuous-time pole-zero responses, including highpass, notch and elliptic, if one or more programming resistors are replaced with capacitors. The center frequency (f0) of the LTC1562 is internally trimmed, with an absolute accuracy of 0.5%, and can be adjusted independently in each 2nd order section from 10kHz to 150kHz by an external resistor. Other features include:
- Rail-to-rail inputs and outputs
 - Wideband signal-to-noise ratio (SNR) of 103dB
 - Total harmonic distortion (THD) of –96dB at 20kHz, –80dB at 100kHz
 - Built-in multiple-input summing and gain features; capable of 118dB dynamic range
 - Single- or dual-supply operation, 4.75V to 10.5V total
 - “Zero-power” shutdown mode under logic control
 - No clocks, PLLs, DSP or tuning cycles required
 
The LTC1562, in the SSOP package, provides eight poles of programmable continuous-time filtering in a total surface mount board area (including the programming resistors) of 0.24 square inches (155 mm2)—smaller than a U.S. 10-cent coin. This filter can also replace op amp–R-C active filter circuits and LC filters in applications requiring compactness, flexibility, high dynamic range or fewer precision components.
What’s Inside?
As shown in Figure 1, the LTC1562 includes four identical 3-terminal blocks. Each contains active circuitry, precision capacitors and precision resistors, forming a flexible 2nd order filter core. These blocks are designed to make filters as easy to configure as op amps. The 3-terminal arrangement minimizes the number of external parts necessary for a complete 2nd order filter with arbitrarily programmable f0, Q and gain. Figure 2 shows the contents of one block, along with three external resistors, forming a complete lowpass/bandpass filter (the most basic application of the LTC1562). In Figure 2, a lowpass response appears between the VIN source and the LP output pin, and simultaneously a bandpass response is available at the BP output pin. Both outputs have rail-to-rail capability for the maximum possible signal swing, and hence, maximum signal-to-noise ratio (SNR).

Figure 1. LTC1562 block diagram.

Figure 2. Single 2nd order section, illustrating connection with external resistors R2, RIN and RQ.
The LTC1562 is versatile; it is not limited to the lowpass/bandpass filter of Figure 2. Cascading multiple sections, of course, yields higher-order filters (Figure 3a). A highpass response results if the external input resistor (RIN of Figure 2) is replaced by a capacitor, CIN, which sets only gain, not critical frequencies (Figure 3b). Responses with arbitrary zeroes (for example, elliptic or notch responses) are implemented with feedforward connections with multiple 2nd order blocks, as shown in the application circuit in Figure 8. Moreover, the virtual-ground INV input gives each 2nd-order section the built-in capability for analog operations such as gain (preamplification), summing and weighting of multiple inputs, or accepting current or charge signals directly. These flexible 3-terminal elements are Operational Filter™ blocks.

Figure 3a. Two 2nd order sections cascaded for higher order response.

Figure 3b. 2nd order section configured for highpass output.
Although the LTC1562 is offered in a 20-pin SSOP package, the LTC1562 is a 16-pin circuit; the extra pins are connected to the die substrate and should be returned to the negative power supply. In single-supply applications, these extra V– pins should be connected directly to a PC board’s ground plane for the best grounding and shielding of the filter. 16-pin plastic DIP packaging is also available (consult the factory).
DC Performance and Power Shutdown
The LTC1562 operates from single or dual supply voltages, nominally 5V to 10V total. It generates an internal half-supply reference point (the AGND pin), establishing a reference voltage for the inputs and outputs in single-supply applications. In these applications, the AGND pin should be bypassed with a capacitor to the ground plane (at V–); the pin can be connected directly to ground when a split supply is used. The DC offset voltage from the filter input to the LP output for a typical 2nd order section (unity DC gain) is typically 5mV. Both outputs swing to within approximately 100mV of each supply rail with loads of 5kΩ and 30pF.
To save power in a “sleep” situation, a logic high input on the SHDN pin will put the LTC1562 into its shutdown mode, in which the chip’s power supply current is reduced to only junction leakage (typically 2µA from a single 5V supply). The shutdown pin is designed to accept CMOS levels with 5V swing, for example, 0V and 5V logic levels when the LTC1562 is powered from either a single 5V or a split ±5V supply. Note that in the LTC1562, unlike some other products, a small bias current source (approximately 2µA) at the SHDN pin causes the chip to default to the shutdown state if this pin is left open. Therefore, the user must remember to connect the SHDN pin to a logic low for normal operation if the shutdown feature is not used. (This default-to-shutdown convention saves system power in the shutdown state, since it eliminates even the microampere current that would otherwise flow from the driving logic to the bias-current source.)
Frequency Responses
Lowpass filters with standard all-pole responses (Butterworth, Chebyshev, Bessel, Gaussian and so on) of up to 8th order (eight poles) can be realized with LTC1562 sections connected as in Figures 2 and 3a; practical examples appear later in this article. Resistor ratios program the standard filter parameters f0, Q and gain; required values of these filter parameters can be found from tables or from software such as FilterCAD™ for Windows®, available free from LTC.
The “LP” and “BP” outputs of each 2nd order section, although named after their functions in Figure 2, can display other responses than lowpass and bandpass, respectively, if the external components are not all resistors. The highpass configuration of Figure 3b has a passband gain set by the ratio CIN/C, where C is an internal 160pF capacitor in the LTC1562. The two resistors in Figure 3b control f0 and Q, as in the other modes.
Bandpass applications can use the LTC1562 in either of two ways. In the basic configuration, with the only external components being resistors (Figure 2), the BP output has a bandpass response from VIN. With an input capacitor, as in Figure 3b, the BP output has a highpass response as noted above and the LP pin shows a bandpass response.
The f0 range is approximately 10kHz–150kHz, limited mainly by the magnitudes of the external resistors required. At high f0 these resistors fall below 5k, heavily loading the outputs of the LTC1562 and leading to increased THD and other effects. A lower f0 limit of 10kHz reflects an arbitrary resistor magnitude limit of 1 Megohm. The LTC1562’s MOS input circuitry can accommodate higher resistor values than this, but junction leakage current from the input-protection circuitry may cause DC errors.
Design formulas and further details on frequency-response programming appear in the LTC1562 data sheet.
Low Noise and Distortion
The active (that is, amplifier) circuitry in the LTC1562 was designed expressly for filtering. Because of this, filter noise is due primarily to the circuit resistors rather than to the amplifiers. The amplifiers also exhibit exceptional linearity, even at high frequencies (patents pending). The noise and distortion performance for filters built with the LTC1562 compares favorably with filters using expensive, high performance, off-the-shelf op amps that demand many more external parts and far more board area (we know, because we’ve built them). The details of this performance depend on Q and other parameters and are reported for specific application examples below. As with other low distortion circuits, accurately measuring distortion performance requires both an input signal and distortion-analyzing equipment with adequately low distortion floors.
Low level signals can exploit a low noise preamplification feature in the LTC1562. A 2nd order section operated with unity gain, Q = 1 and f0 = 100kHz shows a typical output noise of 24µVRMS, which gives a 103dB SNR with full-scale output from a 10V total supply. However, reducing the value of RIN in Figure 2 increases the gain without a proportional increase in the output noise (unlike many active filters). A gain of 100 (40dB) with the same Q and f0 gives a measured output noise of 449µVRMS or an input-referred noise of 4.5µVRMS—a 78dB output SNR with an input that is 40dB down. Thus, the same circuit can handle a wide range of input levels with high SNR by changing (or switching) the input resistor. In the example just cited, the ratio of maximum input signal to minimum input noise, by changing RIN, is 118dB.
Dual 4th Order 100kHz Butterworth Lowpass Filter
The practical circuit in Figure 4 is a dual lowpass filter with a Butterworth (maximally-flat-passband) frequency response. Each half gives a DC-accurate, unity-passband-gain lowpass response with rail-to-rail input and output. With a 10V total power supply, the measured output noise for one filter is 36µVRMS in a 200kHz bandwidth, and the large-signal output SNR is 100dB. Measured THD at 1VRMS input is –83.5dB at 50kHz and –80dB at 100kHz. Figure 5 shows the frequency response of one filter.

Figure 4. Dual, matched 4th order 100kHz Butterworth lowpass filter.

Figure 5. Frequency response of Figure 4’s circuit.
8th Order 30kHz Chebyshev Highpass Filter
Figure 6 shows a straightforward use of the highpass configuration in Figure 3b with some practical values. Each of the four cascaded 2nd order sections has an external capacitor in the input path, as in Figure 3b. The resistors in Figure 6 set the f0 and Q values of the four sections to realize a Chebyshev (equiripple-passband) response with 0.05dB ripple and a 30kHz highpass corner. Figure 7 shows the frequency response. Total output noise for this circuit is 40µVRMS.

Figure 6. 8th order Chebyshev highpass filter with 0.05dB ripple (fCUTOFF = 30kHz).

Figure 7. Frequency response of Figure 6’s circuit.
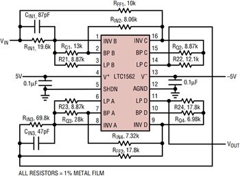
8th Order 100kHz Elliptic Lowpass Filter
Figure 8 illustrates how sharp-cutoff filtering can exploit the Operational Filter capabilities of the LTC1562. In this design, two external capacitors are added and the virtual-ground inputs of the LTC1562 sum parallel paths to obtain two notches in the stopband of a lowpass filter, as plotted in Figure 9. This response falls 80dB in one octave; the total output noise is 46µVRMS and the Signal.

Figure 8. 8th order 100kHz elliptic lowpass filter.

Figure 9. Frequency response of Figure 8’s circuit.
Quadruple 3rd Order 100kHz Butterworth Lowpass Filter
Another example of the flexibility of the virtual-ground inputs is the ability to add an extra, independent real pole by replacing the input resistor in Figure 2 with an R-C-R “T” network. In Figure 10, a 10k input resistor has been split into two parts and the parallel combination of the two forms a 100kHz real pole with the 680pF external capacitor. Four such 3rd order Butterworth lowpass filters can be built from one LTC1562. The same technique can add additional real poles to other filter configurations as well, for example, augmenting Figure 4’s circuit to obtain a dual 5th order filter from a single LTC1562.

Figure 10. Quad 3-pole 100kHz Butterworth lowpass filter.
Conclusion
The LTC1562 is the first truly compact universal active filter, yet it offers instrumentation-grade performance rivaling much larger discrete-component designs. It serves applications in the 10kHz–150kHz range with an SNR as high as 100dB or more (16+ equivalent bits). The LTC1562 is ideal for modems and other communications systems and for DSP antialiasing or reconstruction filtering.