摘要
本应用笔记介绍了针对日本市场的CDMA蜂窝频段功率放大器的设计。该方案利用PIN二极管开关改善了低功率模式下的系统性能。二极管在+16dBm进行切换时能够提高PAE、并且ACPR优于-50dBc。本文给出了在887MHz、906MHz、925MHz频率下,输出功率分别为+27dBm、+16dBm和+13dBm时的测试数据。
更多信息
参考英文版CDMA应用笔记,请浏览用于CDMA蜂窝频段、具有PIN二极管开关的MAX2266功率放大器
概述
MAX2269功率放大器专为IS-98 CDMA蜂窝电话设计, 工作于日本蜂窝波段。针对中等输出功率优化,在中等功率下,此芯片能够达到较高的效率,降低典型城市环境下产品的平均电流损耗、延长通话时间。
在MAX2269的标准评估板上用到了一个SPDT开关。此评估板在+27dBm输出功率下可获得29%的PAE、在+17dBm输出功率下的PAE为17%。但本系统中采用一个 PIN二极管开关来代替SPDT开关;换成PIN二极管开关后,在最大输出功率时能够获得更好的功率附加效率(PAE)。利用PIN二极管开关,在中、低输出功率标准下MAX2269也可提供较好的PAE。
PIN二极管开关
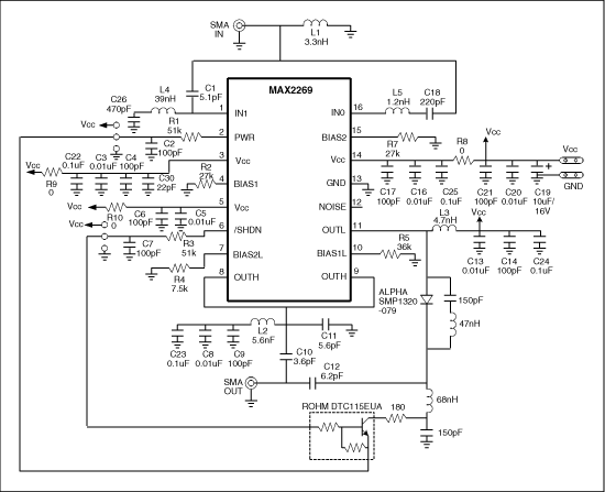
本系统中用到的PIN二极管为Alpha Industries的SMP1321-079。图1所示为PIN二极管开关的示意图。MAX2269工作在高功率模式时,/SHDN = 高电平、 PWR = 高电平,且PIN二极管处于开路状态;在此情况下,POUT为高阻态。MAX2269工作在低功率模式时,/SHDN = 高电平、PWR = 低电平,且PIN二极管处于导通状态。L1和L3为扼流圈,L2与PIN二极管内部电容一起组成并联谐振电路。PIN二极管的正向电流由R1的值来决定。

图1。
图2所示为输出匹配电路。若低功率通道没有连接到高功率通道,MAX2269的工作性能基本上与MAX2268相同。MAX2268可获得35%以上的PAE。低功率通道的不良的隔离将使PAE和ACPR指标降低。在高功率模式下,良好的低功率通道隔离性能够保证获得良好的工作特性。

图2。
工作特性
表1列出了工作性能参数。共有三种数据类型:最大输出功率(+27dBm)、切换点(+16dBm)和中等输出功率(+13dBm)。采用PIN二极管切换时,两个输出端间处在高隔离状态,所以改善了最大输出功率下的PAE。输出功率最大时,ACPR优于-47dBc且PAE可达33%至35%。在中等输出功率下,ACPR优于-49dBc、PAE在16dBm下可达18%、13dBm下可达11%。空闲电流为36mA。
| Frequency (MHz) | Gain (dB) | ACPR (885kHz) (dBc) | ACPR (1.98MHz) (dBc) | PAE (%) | Idle Current (mA) |
| High-Power Mode @ POUT = +27dBm | |||||
| 887 | 26.88 | -47.70 | -59.67 | 33.37 | |
| 906 | 26.68 | -47.86 | -60.71 | 34.20 | 103 |
| 925 | 25.82 | -47.11 | -60.43 | 35.09 | |
| Low-Power Mode @ POUT = +16dBm | |||||
| 887 | 28.12 | -49.15 | -59.26 | 18.95 | |
| 906 | 27.72 | -50.94 | -60.98 | 18.34 | 36 |
| 925 | 27.06 | -53.09 | -62.23 | 17.49 | |
| Low-Power Mode @ POUT = 13dBm | |||||
| 887 | 28.22 | -60.66 | -64.92 | 11.40 | |
| 906 | 27.76 | -60.88 | -65.15 | 11.17 | 36 |
| 925 | 27.06 | -59.42 | -65.34 | 10.75 | |
图3和图4给出了大功率模式至低功率模式的切换点为+16dBm时的测试性能。对于CDMA系统,正常工作条件下长时间通话时,中等输出功率下的PAE是个重要参数。若MAX2269是在+16dBm处进行模式转换,那么,在保证ACPR优于-50dBc的同时能够提高中等功率下的PAE。

图 3 和图 4。

图5. 测试装置。

图6. 原理图。