摘要
本文给出了在CDMA系统中使用MAX2206或MAX2208功率检测器得到的数据表格和曲线图。这些数据是在836MHz和1880MHz工作频率下得到的。MAX2208具有25dB的动态范围,MAX2206的动态范围是40dB。文中还探讨了和CDMA波形一起输出的波纹电压。使用附加的滤波器将波纹电压减小到50mVP-P,同时响应时间变为350µs。
更多信息
导言
蜂窝电话系统通常依靠控制发射机的输出功率来保证系统的正常运行和最大的容量。在基于CDMA的系统中尤其是这样。Maxim推出了一系列专门为精确检测和控制发射机输出功率设计的集成芯片(IC)。这篇应用笔记给出了使用CDMA调制输入信号的MAX2206、MAX2208应用电路和数据。数据是在836MHz和1880MHz工作频率下,使用MAX2206、MAX2208评估板测试得到的。
MAX2206与MAX2208概述
MAX2206与MAX2208是宽带(800MHz至2GHz)功率检测器,它从定向耦合器取得一个RF信号,输出一个高度可重复的电压。输出电压随着输入功率单调上升并且针对温度和处理工艺所造成的偏差进行了补偿,输入功率最大时(+15dBm)输出的变化范围小于±1dB,输入功率最小时变化范围在±2.5dB之内。这两款功率检测器都采用节省空间的2 x 2, 0.5mm颗粒间隔超芯片尺度封装(UCSP)。
MAX2206和MAX2208有两个主要的区别。一是动态范围,MAX2206具有从-25dBm到+15dBm的40dB的动态范围。MAX2208具有从-10dBm到+15dBm的25dB的动态范围,动态范围小于MAX2206的同时也比其消耗更少的供电电流。
MAX2208内部具有一个集成的滤波器,有了滤波器可以进行平均功率检测,这对CDMA调制信号是必需的。MAX2206没有这个滤波器,需要一个外部滤波器以精确地检测这一信号。
CDMA应用
在CDMA系统中使用功率检测器需要考虑的一个重要的参数是输出电压的波纹电压噪声。在输出电压上出现这个噪声是因为CDMA调制信号的包络幅度并非是恒定的。系统的规范决定了可接受的最大功率检测器波纹电压噪声。MAX2208使用片内滤波器可能会不符合这个规范。为了降低波纹电压噪声,可以在芯片的输出端并联一个旁路电容到地。此电容会增加输出滤波器的时间常数,降低低通滤波器的带宽从而减小输出波纹电压。表1给出了输出端并联1500pF电容时MAX2208的数据。
| 836MHz | 1880MHz | |||
| PIN (dBm) | VOUT (mV) | Ripple Noise (mVP-P)¹ | VOUT (mV) | Ripple Noise (mVP-P)¹ |
| 15 | 1606 | 44 | 1643 | 49 |
| 13 | 1247 | 36 | 1291 | 35 |
| 11 | 965 | 29 | 997 | 29 |
| 9 | 741 | 23 | 765 | 24 |
| 7 | 562 | 19 | 577 | 20 |
| 5 | 427 | 16 | 439 | 17 |
| 3 | 325 | 15 | 335 | 15 |
| 1 | 245 | 14 | 254 | 13 |
| -1 | 186 | 12 | 192 | 11 |
| -3 | 141 | 12 | 146 | 10 |
| -5 | 109 | 11 | 113 | 10 |
| -7 | 86 | 11 | 89 | 10 |
| -9 | 70 | 10 | 72 | 10 |
| -11 | 59 | 10 | 60 | 10 |

图1. MAX2208性能数据。
使用没有集成输出滤波器的MAX2206时,为了平均输出电压以便正确地检测到CDMA信号,在电路的输出端增加一个由电阻和电容组成的外部RC低通滤波器。增加组成滤波器的电阻和电容的值可以减小滤波器的带宽。滤波器带宽变窄会减小波纹电压幅度。从MAX2206的典型应用中得到的数据列在表2。
| 836MHz | 1880MHz | |||
| PIN (dBm) | VOUT (mV) | Ripple Noise (mVP-P)¹ | VOUT (mV) | Ripple Noise (mVP-P)¹ |
| 15 | 1558 | 47 | 1296 | 45 |
| 13 | 1264 | 37 | 1031 | 34 |
| 11 | 1036 | 29 | 818 | 27 |
| 9 | 856 | 23 | 651 | 21 |
| 7 | 717 | 19 | 523 | 17 |
| 5 | 613 | 16 | 426 | 14 |
| 3 | 535 | 13 | 354 | 12 |
| 1 | 476 | 11 | 299 | 11 |
| -1 | 433 | 10 | 257 | 10 |
| -3 | 415 | 10 | 228 | 10 |
| -5 | 375 | 10 | 207 | 10 |
| -7 | 349 | 10 | 190 | 10 |
| -9 | 319 | 10 | 174 | 10 |
| -11 | 283 | 10 | 158 | 10 |
| -13 | 242 | 10 | 141 | 10 |
| -15 | 200 | 10 | 122 | 10 |
| -17 | 160 | 10 | 103 | 10 |
| -19 | 126 | 10 | 85 | 10 |
| -21 | 98 | 10 | 69 | 10 |

图2. MAX2206性能数据。
减小波纹电压并非没有代价的,我们所付出的是增加响应时间。必需在响应时间和波纹电压噪声之间权衡一下。大多数CDMA系统对响应时间的限制并不是非常严格,一般要求小于500µs。满足这个条件时波纹电压噪声是可以减小到系统规范之内的。例如,没有任何外部滤波时,MAX2208的响应时间是15µs。在输出端增加一个额外的电容,将波纹电压噪声的最大值减小到50mVP-P后,响应时间将上升到350µs。
选择哪个元件更好?
要回答这个问题先要确定要检测的功率的范围。功率范围由被检测的RF信号功率和定向耦合器的耦合值决定。耦合的数值越大,传送到检测器的RF信号功率越小。需要高耦合值或宽的动态范围时选择MAX2206最佳,因为它可以检测到比MAX2208低15dB的功率。
另一个区分使用哪个元件的因素是功率检测器要在电路板上占多大的面积。MAX2206输出端需要额外的电阻,这增加了功率检测器占用的面积。如果空间的问题是设计中的关键因素,则使用MAX2208的设计结果更加紧凑。
测试数据
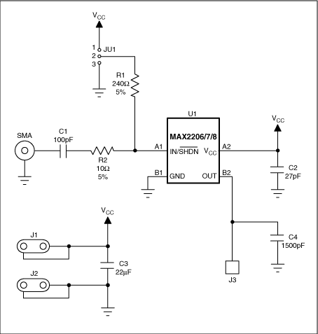
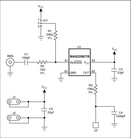
对于本篇应用笔记中用到的测试,选取输出端元件值时基于响应时间小于500µs同时波纹电压噪声小于50mVP-P的设计指标。为了降低输出波纹电压噪声,在MAX2208的输出端并联一个1.5nF的电容(见图3)。对于MAX2206,输出端要连接一个RC网络,其中包括15kΩ的串联电阻和一个6.8nF的并联电容(见图4)。

图3. MAX2208评估板原理图。

图4. MAX2206评估板原理图。
波纹电压噪声小于50mVP-P时,MAX2208的响应时间为350µs,MAX2206的响应时间为240µs。
输入信号调制:CDMAONE (IS95),反向链路,1% Pk-Avg = 3.9dB
注释:
在我们使用的测试装置中,测量波纹电压噪声的噪声底是10mVP-P。小于这个值的噪声都记录为10mVP-P。因此记录10mVP-P噪声值的并不能反映功率检测器的真实性能。