Single Device Tracks and Monitors Five Supplies
Introduction
Multiple supply sources and multiple supply voltages have become the norm, rather than the exception, as each subsystem uses its optimum voltage to maximize performance. In fact, individual FPGA or DSP chips can have separate core and I/O power supplies requiring different voltages. Even the type of supply voltage sources may not be consistent.
Regulators (switching and linear), supply bricks, charge pumps, and batteries have varied start-up characteristics and satisfy power sourcing requirements differently. System errors or even damage can occur when loads are energized in the wrong order.
Often the best solution to avoid these problems is to ramp up all the load voltages together. The LTC2921 and LTC2922 power supply trackers do just that. These power supply trackers also include input voltage monitors for up to five supplies.
Each monitor-tracker controls the load voltages by simultaneously ramping the gates of external series N-channel FETs between the supplies and their loads. Input comparators continuously qualify up to five sources to ensure that all supply voltages are ready not only before load ramping begins, but also during and after ramping. If at any time during or after the turn-on sequence a monitor input fails, all the loads are disconnected immediately. When all monitors meet their thresholds again, a turn-on sequence is reinitiated.
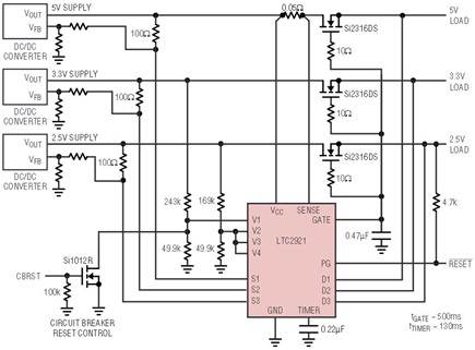
If the monitored supplies maintain correct levels, all the supplies track up together and load ramping completes. After that, remote sense switches automatically connect the load voltages to the Kelvin sense inputs of the supply sources. Sensing the load voltage allows the sources to compensate for the voltage drops across the external series FETs. Finally, activation of the power good signal indicates that ramp-up has completed. Figure 1 shows an application with three monitored tracking supplies. A scope photo of a turn-on sequence is shown in Figure 2. Table 1 summarizes the features of these devices.

Figure 1. A 3-supply tracker and monitor including remote sensing switching, electronic circuit breaker function, and a RESET output.

Figure 2. Scope trace of load voltage ramp-up and power good activation for the application circuit in Figure 1.
| Features | LTC2921 | LTC2922 | |
| VCC Supply Voltage Selection | 5V 3.3V 2.5V |
LTC2921 LTC2921-3.3 LTC2921-2.5 |
LTC2922 LTC2922-3.3 LTC2922-2.5 |
| Input Monitors | 4 adjustable plus 1 dedicated to VCC | 4 adjustable plus 1 dedicated to VCC | |
| Monitor Threshold Voltage | 0.5V | 0.5V | |
| Monitor Threshold Accuracy | ±1.5% over temperature | ±1.5% over temperature | |
| Overvoltage Threshold | 0.7V | 0.7V | |
| Adjustable Ramp Rate | yes | yes | |
| Remote Sense Switches | 3 | 5 | |
| Power Good Output | yes | yes | |
| Adjustable Time Delay | yes | yes | |
| Electronic Circuit Breaker | 1 dedicated to VCC supply | 1 dedicated to VCC supply | |
| Package | 16-lead Narrow SSOP | 20-lead TSSOP | |
Designed for Tracking Success
The LTC2921 and LTC2922 qualify the source voltages so that the load voltages cannot begin to ramp before all the supply sources have reached operational levels. All five supplies must concurrently exceed their monitor threshold voltages before ramp-up begins. A user-adjustable timer holds off the start of load ramping, and all supplies must continuously exceed the threshold voltage levels during this period. This time delay, set by the capacitor at the TIMER pin, provides a measure of confidence in the sources’ operational readiness.
Four of the five input monitor levels are adjustable by selecting resistor values for external voltage dividers. The fifth monitor level is fixed by an internal resistive voltage divider to monitor VCC at 5V, 3.3V, or 2.5V—depending on device version.
The input monitors feature a threshold of 0.5V and threshold accuracy of ±1.5% over temperature, which allows tight monitoring of supply voltages to below 1V. Internal glitch filtering protects against monitoring errors due to low-energy voltage spikes around the threshold level. All five monitors include an upper threshold at 0.7V that protects the loads against supply overvoltage.
Both the LTC2921 and LTC2922 have an adjustable ramp rate, set by a capacitor at the GATE pin, allowing control of inrush currents at the loads and overall turn-on delay. During ramping, the external FETs act as source followers. As a load voltage nears its supply voltage, the still-ramping GATE pin overdrives the FET, which reduces RDS(ON), and therefore the voltage drop across the transistor. The higher voltage channels continue ramping upward, and each levels off in turn. This behavior is commonly called coincident tracking because the load voltages rise together. An onboard charge pump allows the LTC2921 and LTC2922 to pull the GATE pin high enough above VCC to enhance fully both logic-level and sub-logic-level FETs.
Although the gates of the external N-channel FETs are overdriven to reduce RDS(ON), the voltage difference between supply and load may not be insignificant, especially at low supply voltages and high load currents. For example, a 10A load current drawn through a 10mΩ drain-source resistance on a 2V supply results in a load voltage that is 1.9V, a full 5% low. To compensate for the voltage drop, each LTC2921 and LTC2922 incorporates automatic remote sense switching.
Integrated N-channel FET switches provide remote sense paths between the loads and the supply sources’ Kelvin sense pins. After the external series FETs are completely enhanced, the low resistance remote sense switches are automatically switched on, forcing the supply sources to increase enough to compensate for the series voltage drops. The LTC2921 family of parts offers three remote sense switches per package, while the LTC2922 family of parts offers five remote sense switches per package.
After the remote sense switches close, another time delay allows any switching transients to settle. The LTC2921 and LTC2922 assert the power good signal indicating that ramp-up has successfully completed, and that the sources continue to meet their monitored requirements. The addition of a pull-up resistor to the PG output generates a start signal for devices requiring a reliable RESET, such as microprocessors or DSPs. Alternatively, the addition of an LED and a resistor can provide a “tracking done” indicator lamp.
Handling of Monitor Errors
The LTC2921 and LTC2922 protect the loads against invalid supply levels and supply sources that have failed outright. The failure of one or more of the input monitors deactivates power good, opens the remote sense switches, and separates the loads from the sources by quickly pulling down the gate driver. Until all supplies pass the monitoring qualifications again, the time delay cycle does not initiate, and the loads will not be ramped. Even if the source supplying VCC fails, internal charge storage permits proper triggering of the load cut-off mechanisms.
Short circuits or excessive currents due to load problems can be detected indirectly in two ways. Consider first the case of a load current that exceeds the sourcing capability of its supply. The supply voltage will start collapsing. If the voltage falls enough, it trips the monitor threshold comparator. Consider next the case of a load current that creates a significant drop across the external FET. When the remote sense switches activate, the source compensates for the drop by increasing the supply voltage. If the voltage rises enough, it trips the overvoltage threshold.
The LTC2921 and LTC2922 are designed to retry on monitor errors, so that a failed source shuts down the system only as long as it is failing. Permanent source difficulties cause retry failure that keeps the loads disconnected. This tolerant control philosophy is further supported by the input monitors’ glitch filters; see the “Accurate Yet Tolerant: Glitch Filtering Monitors” section in this article. Chronic short circuits or excessive loads can cause retry cycles because each disconnect eliminates the error condition, and each auto-retry eventually restores it. Repetitive retries with a period longer than the TIMER delay usually indicate a load current problem that needs to be addressed.
Oh, He’s Our Short Stop: Electronic Circuit Breaker
For applications where a short circuited load needs to be handled, the LTC2921 and LTC2922 provide an adjustable electronic circuit breaker. As in the case of a monitor failure, tripping the breaker deactivates power good, opens the remote sense switches, and separates the loads from the sources. Unlike the case of the monitor failure, tripping the breaker sets a latch that prevents the retry of turn-on until the latch is reset (see Figure 3).

Figure 3. Functional schematic of the electronic circuit breaker function.
The electronic circuit breaker is available on the supply that powers VCC. When the SENSE input pin is greater than 50mV below VCC, the breaker trips and the stop latch is set. The breaker’s trip current is set by choosing a resistor that creates a 50mV drop when that amount of current flows. Reaction time between a trip event and start of load disconnect is typically less than 2μs. The V1 pin monitor input doubles as the circuit breaker reset control. Pulling V1 below the monitor threshold for more than 150μs resets the circuit breaker latch. If all other monitored supplies are correct, turn-on retry begins when the V1 voltage exceeds the monitor threshold.
Accurate Yet Tolerant: Glitch Filtering Monitors
Reliable supply voltage monitoring depends on thresholds that remain accurate over temperature and supply variations. All five monitor inputs of the LTC2921 and LTC2922 have the same guaranteed threshold accuracy of ±1.5% over the full operating temperature range (see Figure 4).

Figure 4. Typical monitor threshold accuracy versus temperature, referenced to 0.5V.
In any monitoring application, supply noise riding on the monitored DC voltage can cause spurious monitor errors, particularly when the level is near the trip threshold. Having to budget for worst-case supply noise directly reduces the benefit of a tight monitoring threshold.
One commonly used, but problematic, solution to this problem is the addition of hysteresis to the input comparator. The amount of hysteresis is usually specified as a percentage of the trip threshold, and typically needs to be added to the advertised accuracy of the part in order to determine the true accuracy of the trip threshold. This technique degrades accuracy, so it is not used by the LTC2921 and LTC2922.
The LTC2921 and LTC2922 employ a time-integration method of filtering glitches that accommodates low energy transients on nominally DC supply voltages. For a transient to be low energy, it can have high amplitude for short duration or low amplitude for long duration. Figure 5 shows that the response time of the monitor comparators slows significantly as the input voltage nears the threshold voltage. Small voltage differences around the threshold, if they persist, trip the monitors. Large voltage spikes around the threshold, if they are short-lived, do not trip the monitors. Thus momentary load transients and electronic noise do not affect the continuous monitoring operation, but a supply voltage consistently outside of the designed range, even a small amount, does. Allowing time to factor into the threshold comparison affords glitch tolerance without degrading monitoring accuracy.

Figure 5. Typical glitch filter characteristics: trip decision delay time versus monitor input voltage delta (relative to monitor threshold).
Bonus Functionality: Sequencing
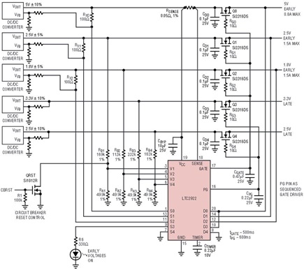
Whereas tracking satisfies the requirements for many multiple-supply systems, sequencing is sometimes necessary. The LTC2921 and LTC2922 offer a single-chip solution to simple sequencing via the power good output. The PG pin has a weak pull-up current to the same voltage rail that allows the GATE pin to pull well above VCC. By connecting one or more external FET gates and a capacitor to the PG output, it functions as an auxiliary gate driver with an independently selectable ramp rate. The time period set by the capacitor at TIMER provides the sequencing delay between the ramps. It is important to note that because the automatic remote sense switches activate before the power good signal activates, sources ramped by PG cannot take advantage of remote sense switching. Figure 6 shows a schematic of an application that takes advantage of the sequencing capability of the LTC2921 and LTC2922 to create early-on and late-on supplies.

Figure 6. Supply sequencer application schematic with an LED indicating that the early voltages have turned on. Note that the late supplies do not use the remote sense switches.
Conclusion
The LTC2921 and LTC2922 monitor up to five supply sources and ramps their loads up together. When any source fails its monitoring threshold, all loads are disconnected. Once all monitors are again satisfied, the turn-on sequence is attempted again. The LTC2921 and LTC2922 combine a guaranteed threshold accuracy of ±1.5% over temperature (which facilitates tight monitoring limits) with input glitch filtering (which allows the customer to take full advantage of the threshold accuracy). The low 0.5V monitor threshold allows even sub-1V supplies to be tracked. The parts feature remote sense switching that automatically connects the loads to the Kelvin sense inputs of the supply sources after the loads have fully ramped. The integrated switches and control circuitry allow the supply sources to compensate the load levels for any voltage drops due to currents through the external tracking FETs.