Selection of Ultra-Fast Recovery Diodes Used in Flyback Circuits

2002-07-17

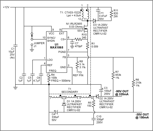
Figure 1

   

摘要

This application note describes the diode selection process and snubber design for high voltage inverting flyback converter for subscriber-line interface card (SLIC) applications. Critical diode parameters that affect the switching transients in the circuit, the design of the snubber circuit at the output diode are discussed.

The recent developments in the PC and Telecom market now stretch power electronics switching frequencies from the line frequencies to the MHz range. This trend has led to a corresponding growth in technologies for electronic switching components, such as power rectifiers and power switches. Ultra-fast power rectifier performance is important at these switching frequencies. It requires the diode to have low recovery charge with soft recovery characteristics and a low forward voltage drop with fast turn-on. The purpose of this application note is to discuss the diode parameters affecting the circuit, in order to design a reliable power supply.

In order to enumerate the effect of diode parameters on the circuit performance, the example of a flyback circuit using the MAX1856 is considered in this application note. The first section briefly describes the flyback circuit used as an example here. The second section discusses the important diode parameters that affect the switching transients in the circuit, the design of the snubber circuit at the output diode and the contributions of conduction, switching and reverse blocking of the rectifier to the overall power dissipation. The manufacturers of fast rectifiers may list all or only some of the parameters discussed in the second section. The third and last section discusses the performance of four different diodes in this circuit. This indicates a way to evaluate the performance of the different diodes in the application circuit. The article concludes with future expectation of improvement in performance brought by further technological development.

MAX1856 Flyback Circuit

The MAX1856 is used here (Figure 1) in a flyback configuration to generate power for a subscriber line interface card (SLIC) from a 12V input. The -90V at 0.32A output is for the ringer function and the -30V at 0.15A output for the talk battery.

Figure 1. Schematic for SLIC power supply.

Figure 1. Schematic for SLIC power supply.

The MAX1856 current mode PWM controller uses an inverting flyback configuration to generate the relatively high negative voltages required for SLIC power supplies. The PWM mode controller uses fixed-frequency current mode operation where the duty cycle is determined by the input-to-output voltage ratio and the transformer turns ratio. The current mode feedback loop regulates peak inductor current as a function of the output error signal. The MAX1856 uses a low side external sense resistor (R1 in Figure 1) to monitor the peak inductor current. Immediately after turn-on the controller blanks the current-sense circuit for 100ns to minimize noise sensitivity. In addition, a filter (R10 and C7 in Figure 1) at the current-sense pin (CS+) increases the noise immunity. This time constant should be low enough so as not to distort the current sense signal. Typically, the maximum R10-C7 time constant should be less than 1/10th the minimum duty cycle for the control loop to function correctly. Refer to the MAX1856 data sheet for guidelines detailing the design procedure for this circuit.

The transformer turns ratio is 1:2,2,2 (see Figure 1), with stacked secondary windings. This gives a maximum duty cycle of 56% at nominal input voltage. The transformer, Cooper Electronics CTX03-15220, has a primary inductance of approximately 4µH with a leakage inductance LLP of 80nH. Assuming ideal coupling between all the primary and secondary windings, this translates to a maximum secondary leakage inductance, LLS, of approximately 3µH.

The transformer throughput capability is a function of the operating frequency and the effective volume of core and air gap. To get the required 30W using the EFD20 core (CTX03-15220 transformer), the MAX1856 needs to operate at the maximum frequency (500kHz). This high switching frequency demands a high-speed rectifier in the secondary side of the transformer. It should have a fast recovery and fast turn-on characteristic with low forward voltage drop. Very fast diode recovery can generate significant radiated and conducted noise. The induced voltage overshoot can also cause damage to the diode if it exceeds the diode's breakdown voltage. However, a very slow recovery increases power losses. The rectifier on the -90V at 0.32A output must have high reverse breakdown voltage to withstand the output voltage (90V), plus the reflected input voltage (6 × 12 = 72V), in this case 162V. The diode's average current rating must exceed the maximum output current. To select the appropriate diode the important rectifier characteristics must be first enumerated.

Diode Characteristics and Snubber Design

This section starts with a brief discussion of the rectifier characteristics followed by guidelines for the snubber design, then concludes with a discussion on the power dissipation in the rectifier.

Diode Waveforms and Characteristics

Fast rectifier diodes use some variation of a p-i-n structure. The transition from the conduction to the blocking state takes a finite amount of time. This is known as the reverse recovery time (trr) of the diode. This can further be divided into the time, ta, taken to remove the carriers (current through the diode reverses for a short period of time) before it can block the voltage, and the time, tb, during which the diode voltage goes negative with a rate of change dVR/dt. Increased injection, to reduce the forward voltage drop, implies more charge that needs to be removed from the intrinsic region before the diode will be able to block voltage. This will, therefore, adversely affect the reverse recovery time. Fast recovery rectifier manufacturers normally try to find an optimum trade-off for these two requirements.

Figure 2 below gives the waveforms and the definitions of the recovery characteristics of a fast recovery rectifier. The removal of stored charge in the intrinsic region occurs by means of the flow of a large reverse current during time ta. At the end of this time the junction becomes reverse biased. The reverse current at this point is defined as the peak reverse recovery current, IRRM. The value of IRRM is proportional to the rate of change of forward current through zero crossing dIF/dt.

IRRM = (dIF/dt) × ta

The reverse current then decreases by recombination at a rate of dIR/dt in time tb. The amount of reverse recovery charge is given by

QRR = (IRRM × trr)/2

Where trr = ta + tb

Some rectifier datasheets may define a softness factor S where

S = (ta/tb)

The diode voltage now goes negative at a rate proportional to dIR/dt. During this diode recovery this change in current will result in a reverse voltage overshoot due to the parasitic inductance LLS in the transformer secondary. The peak reverse voltage VRRM is then given by

VRRM = LLS × dIR/dt

Figure 2. Reverse recovery waveforms and definitions.

Figure 2. Reverse recovery waveforms and definitions.

If the peak reverse voltage is too large, it can cause damage to the switching rectifier. In addition, a very fast rate of change will generate significant radiated and conducted noise. However, if the rate of change is too low then the reverse recovery time will increase, which will increase the power dissipation in the rectifier during this transition from the conducting to the blocking state, as is discussed below (see section Rectifier Power Dissipation).

Snubber Design

The parasitic diode self capacitance CD is then given by

CD = (IRRM × trr)/(2 × VRRM)

This parasitic capacitance, CD, resonates with the parasitic inductance, LLS, in the transformer secondary and causes noise problems in the current sense signal and in the application circuit in general. In order to damp this ringing an RC snubber can be used at the cathode of the secondary rectifier (D2) in Figure 1 (the snubber is placed at this rectifier since the output power required is greatest from this output). The snubber component values R5 and C10 are given by (see Figure 1)

R5 = √(LLS/CD) and C10 = 3 × CD or C10 = 4 × CD

Rectifier Power Dissipation

Finally, the power dissipation in the rectifier is considered in the different modes of operation. During the on time of the switch the energy is being built up and stored in the transformer. In this period the rectifier is in its blocking state. The losses in the blocking state can be expressed as

PR = IR × VR × D

Where IR is the reverse leakage current in the diode, VR is the reverse voltage across the diode, and D is the duty cycle.

At the end of this period the switch turns off and the energy is transferred to the output. The diode now starts conducting and the power dissipated in the diode is

PF = IF × VF × (1-D)

Where IF is the forward current in the diode and VF is the forward voltage drop across the diode.

At the end of this cycle the diode turns off and enters the blocking state. The power dissipation during the transition from the conduction to the blocking state is given by

Prec = VRRM × IRRM × 0.5 × f × tb

Where IRRM is the peak reverse recovery current, VRRM is the peak reverse voltage, and f is the switching frequency.

Diode Selection

The discussion here focuses on the selection of the diode for the secondary output of -90V at 0.32A (D2). Assuming the current ripple of 0.5A in the secondary, a rectifier is needed that is rated for at least 1A forward current for the -90V at 0.32A output. As mentioned earlier, the diode must be able to withstand at least 162V reverse voltage. However, based on the discussion above, the reverse blocking voltage capability needs to be somewhat higher to guard against damage due to the voltage overshoot during reverse recovery. Therefore, only rectifiers with a reverse blocking capability of at least 200V are considered. Table 1 below lists the diodes considered and some of the room temperature (TC = 25°C) parameters. The reverse leakage current, IR, of these diodes is 100µA (worst case) and so for a reverse voltage VR of 162V a power dissipation of about 9mW (duty cycle D=0.55) is obtained in the rectifier in the blocking state. Likewise, the forward power dissipation varies from 115mW to 180mW for the rectifiers considered in Table 1.

Table 1. Ultra-Fast Recovery Rectifiers
Vendor Part# VRV IFA VF at IF = 1A trrns at IF = 1A;
dIF/dt=50A/µs;
VR=200V*
Central Semiconductor CMR1U-02 200 1 1 50
Central Semiconductor CMR1U-04 400 1 1.25 50
International Rectifier 8ETU-04 400 8 0.8 60
Fairchild Semiconductor ISL9R1560P2 600 15 0.8 60
Note: *estimated approximately from parameters specified on data sheets.

These diodes were used in the application circuit of Figure 1 without the snubber in order to get a better measure of the parameters involved. The power conversion efficiency for the maximum power output of about 30W was about 79% to 80% in all cases. Table 2 below gives the parameters related to reverse recovery for the four different diodes and the efficiency for 30W of output power.

Table 2. Reverse Recovery Parameters in Application Circuit (no snubber for secondary rectifier)
Part# VRRMV IRRMA tans tbns trrns CDpF Eff.%
CMR1U-02 320 0.9 30 40 70 98 79
CMR1U-04 400 0.85 20 60 80 85 79
8ETU-04 360 0.7 30 90 120 117 80
ISL9R1560P2 350 0.8 40 80 120 137 79

The noise without the snubbers led to excessive jitter in the waveform (> 4%). A RC snubber was therefore introduced at the secondary rectifier D2 (Figure 1). This snubber is chosen to damp the parasitic resonance and also helps clamp the voltage overshoot during reverse recovery. Based on the discussion in the previous section the following values (Table 3) were calculated for the snubber components R5 and C10 (assuming C10 = 3 × CD).

Table 3. RC Snubber Values
Part# CDpF R5Ω C10pF
CMR1U-02 98 175 294
CMR1U-04 85 188 255
8ETU-04 117 160 351
ISL9R1560P2 137 118 411

The values are fairly close to one another in all cases. A snubber with R5 = 150Ω and C10 = 330pF effectively damps out the oscillations. If the snubber resistance is significantly larger, then the snubber will not be able to damp the oscillation of the parasitic resonant circuit. If the snubber resistance is significantly smaller than the values given in Table 3, then the snubber capacitance essentially appears across the rectifier capacitance. The circuit is under-damped and will resonate at a frequency fres1 given by

fres1 = √(2π × LLS × [CD + C10])

The jitter was reduced to a negligible level (< 2%) in all cases by using the snubber. Figure 3 shows the voltage waveforms at the cathode (with reference to GND) of the rectifier diode D2 (CMR1U-02, see Figure 1) with and without the RC snubber.

Figure 3A. Voltage at the D2 rectifier cathode without a snubber. (CH1= Voltage waveform at EXT/pin 8 of MAX1856; CH2= cathode of rectifier D2).

Figure 3A. Voltage at the D2 rectifier cathode without a snubber. (CH1= Voltage waveform at EXT/pin 8 of MAX1856; CH2= cathode of rectifier D2).

Figure 3B. Voltage at the D2 rectifier cathode with a snubber (R5=150Ω; C10=330 pF). (CH1= Voltage waveform at EXT/pin 8 of MAX1856; CH2= cathode of rectifier D2).

Figure 3B. Voltage at the D2 rectifier cathode with a snubber (R5=150Ω; C10=330 pF). (CH1= Voltage waveform at EXT/pin 8 of MAX1856; CH2= cathode of rectifier D2).

The values for the 'clamped' VRRM and IRRM, the switching parameters and the efficiency numbers are listed in Table 4 for all four cases.

Table 4. Reverse Recovery Parameters in Application Circuit (with snubber for secondary rectifier)
Part# VRRMV IRRMA tans tbns trrns CDpF Eff.%
CMR1U-02 260 0.55 20 40 60 63 75
CMR1U-04 290 0.95 40 40 80 130 73
8ETU-04 260 0.45 30 90 120 104 74.5
ISL9R1560P2 270 0.6 40 80 120 133 73

The Central Semiconductor diode CMR1U-02 with a 200V rating was found to be the best choice for this application. This emphasizes the importance of not just the transient recovery time but also the peak reverse recovery current and the peak recovery voltage. The efficiency is decreased due to the power dissipated in the snubber elements. However, the system is more reliable with the inclusion of the snubber in the circuit.

In conclusion, the main areas for improvement are the reduction of the leakage inductance in the transformer and the reverse recovery capacitance of the rectifier. Using planar transformers may improve the transformer leakage inductance. In the realm of the technology development for the rectifiers, both GaAs and SiC rectifiers do not exhibit the reverse recovery effects seen in silicon rectifiers and would be ideal for such applications. However, the cost of such commercially available devices is too high to justify their use in low cost applications such as a SLIC power supply considered here.



添加至 myAnalog

将文章添加到 myAnalog 的资源部分、现有项目或新项目。

创建新项目

关联至此文章

产品

产品分类
最新视频 21
Title
Subtitle
了解更多
添加至 myAnalog

将文章添加到 myAnalog 的资源部分、现有项目或新项目。

创建新项目