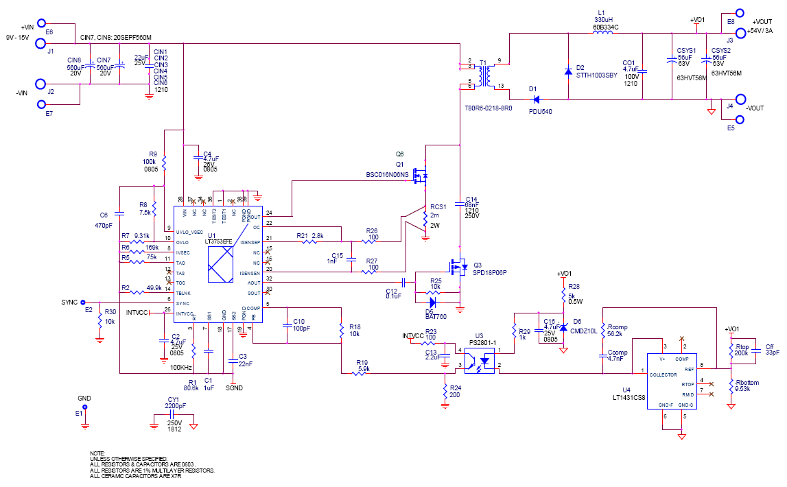
LT3753 9V-15V 输入至 54V/3A 隔离型正激式转换器
LT3753 是一款原边电流模式 PWM 控制器,其专为有源箝位正激式转换器拓扑而优化。该器件具有一个可编程伏特-秒箝位,此箝位提供了一个占空比护轨以限制主开关复位电压并避免在负载瞬变情况下发生变压器饱和。另外,LT3753 还拥有主 MOSFET 的可编程接通电流尖峰消隐 (自适应前沿消隐和可编程扩展消隐) 功能,从而极大地改善了转换器的抗噪声性能。其他特点包括可编程过流保护、可调输入欠压和过压闭锁以及内置热停机功能。

LT3753 162W 隔离型正激式转换器
本应用电路是在异步闭环设计中使用 LT3753 的一个例子。输入电压范围内的满载效率高于 93%,因而可以在未采取强迫通风的情况下运行电路。

LT3753 162W 隔离型正激式转换器效率

LT3753 热成像 (在 12VIN 至 54V/3A 输出和无强迫通风的情况下) --- 底面

LT3753 热成像 (在 12VIN 至 54V/3A 输出和无强迫通风的情况下) --- 顶面
LT3753 是一款电流模式 PWM 控制器,专为一种有源箝位正激式转换器拓扑而优化,可在输入高达 100V 时正常运作。 一个可编程伏特-秒箝位可提供高于 50% 的主开关占空比,以实现高的开关、变压器和整流器利用率。有源箝位控制可减小开关电压应力并提高效率。一个同步输出可用于控制副边同步整流。
LT1431 是一款可调型并联稳压器,具有 100mA 的电流吸收能力、0.4% 的初始基准电压容差和 0.3% 的典型温度稳定性。内置分压电阻器允许将 LT1431 配置成一个具有 1% 初始电压容差的 5V 并联稳压器,且无需额外的外部组件。通过增设两个外部电阻器,可以将输出电压设定为 2.5V 至 36V 之间的任意数值。100mA 的标称内部电流限值可通过采用一个外部电阻器来减小。