摘要
该参考设计详细说明了采用MAX15005汽车应用电源控制器设计boost电路的方案,该boost电路可以在汽车冷启动状态下保持固定的电压输出。
引言
当汽车发动机处于寒冷的气候环境或遭受长时间冰冻时,机油会变得很粘稠。低温下,汽车电池内阻会增加,大于标称内阻。如果发动机在这种情况下启动,启动电机将需要更大转力,从电池吸收更大电流。瞬态大电流和较高的串联内阻会使电池电压降至2.5V,这种状况即为大家所了解的汽车冷启动。
MAX15005为电流模式控制器,工作电压范围为4.5V至40V,能够支持冷启动和抛负载两种工作状况。上电时,MAX15005的工作电压可以降至2.5V,从而满足电池电压跌落的要求。
参考设计给出了汽车冷启动的应用方案,这个设计包括完整的原理图、材料清单(BOM)、效率测量及其它测试结果。
指标和设计方案
设计采用以下指标规范:
- 输入电压:2.5V至18V
- 输出电压:12V
- 输出电流:1A
- 输出纹波:±0.6V
- 输入纹波:±15mV
- 效率:冷启动时75%;正常工作情况下大于90%
- 开关频率:200kHz
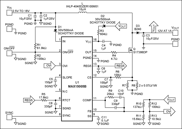
基于以上指标的原理图设计如图1所示。

图1. MAX15005B boost转换器原理图,FSW = 200kHz。
| Designator | Value | Description | Part | Footprint | Manufacturer | Quantity |
| C1 | 10µF/25V | Capacitor | GRM32DR71E106KA12L | 1210 | Murata® | 1 |
| C2 | 1µF/25V | Capacitor | GRM219R71E105KA88D | 805 | Murata | 1 |
| C3 | 10µF/25V | Capacitor | GRM32DR71E106KA12L | 1210 | Murata | 1 |
| C4, C6 | 1µF/16V | Capacitor | GRM188R71C105KA12D | 603 | Murata | 2 |
| C5 | 150pF | Capacitor | GRM1885C1H101JA01D | 603 | Murata | 1 |
| C7 | 100pF | Capacitor | GRM1885C1H331JA01D | 603 | Murata | 1 |
| C8, C9 | 330pF | Capacitor | GRM1885C1H331JA01D | 603 | Murata | 2 |
| C10 | 10nF | Capacitor | GRM188R71H103KA01D | 603 | Murata | 1 |
| C11 | 0.1µF | Capacitor | GRM188R71H104KA93D | 603 | Murata | 1 |
| D1 | 30V/500mA Schottky | Schottky diode | MBR0530T1 | SOD123 | On Semiconductor® | 1 |
| D2 | 30V/500mA Schottky | Schottky diode | MBR0530T1 | SOD123 | On Semiconductor | 1 |
| D3 | 40V/2A Schottky | Default diode | B240 | SMB | Diodes Incorporated | 1 |
| L | 10µH | Inductor | IHLP-4040DZER100M01 | IHLP-4040EZ | Vishay® | 1 |
| Q | 30V, 17A n-channel MOSFET | n-channel MOSFET | SI7386DP | Power PAKSO-8 | Vishay | SEGd |
| R1 | 61.9K | Resistor | SMD 1% Resistor | 603 | Vishay | 1 |
| R2, R12 | 100K | Resistor | SMD 1% Resistor | 603 | Vishay | 2 |
| R3 | 604Ω | Resistor | SMD 1% Resistor | 603 | Vishay | 1 |
| R4 | 4.7 | Resistor | SMD 1% Resistor | 603 | Vishay | 1 |
| R5 | 17.8K | Resistor | SMD 1% Resistor | 603 | Vishay | 1 |
| R6 | 100 | Resistor | SMD 1% Resistor | 603 | Vishay | 1 |
| R7, R8 | 0.07Ω/1W | Resistor | LRCLR2010LF01R070J | 2010 | IRC | 2 |
| R9 | 20K | Resistor | SMD 1% Resistor | 603 | Vishay | 1 |
| R10 | 137K | Resistor | SMD 1% Resistor | 603 | Vishay | 1 |
| R11 | 15.6K | Resistor | SMD 1% Resistor | 603 | Vishay | 1 |
| R13 | 10.5K | Resistor | SMD 1% Resistor | 603 | Vishay | 1 |
| U1 | 4.5V to 40V input, automotive flyback/boost/SEPIC, power-supply controller | PWM controller | MAX15005BAUE+ | TSSOP-16 | Maxim | 1 |
性能参数
图2为该设计的效率与负载电流的关系曲线,输入电压为测试变量。

图2. 负载电流与转换效率的关系。
转换器输出电压和负载电流的波形如图3、图4所示,分别对应于VIN = 2.5V和VIN = 11V。

图3. VIN = 2.5V时的转换器输出电压和负载电流波形。CH1:输出电压;CH2:MOSFET栅极电压;CH3:输出电流。
图3. VIN = 2.5V时的转换器输出电压和负载电流波形。
CH1:输出电压;CH2:MOSFET栅极电压;CH3:输出电流。

图4. VIN = 11V时的转换器输出电压和负载电流波形。CH1:输出电压;CH2:MOSFET栅极电压;CH3:输出电流。
图4. VIN = 11V时的转换器输出电压和负载电流波形。
CH1:输出电压;CH2:MOSFET栅极电压;CH3:输出电流。