Current Mode Switching Supply with Ultralow Inductor DCR Sensing for High Efficiency and High Reliability
                            
            Current Mode Switching Supply with Ultralow Inductor DCR Sensing for High Efficiency and High Reliability
2012-04-01    
Current mode switching supplies have several advantages over voltage-mode switching supplies: (1) high reliability with fast, cycle-by-cycle current sensing and protection; (2) simple and reliable loop compensation—stable with all ceramic output capacitors; (3) easy and accurate current sharing in high current PolyPhase supplies. In high current applications, power losses in the current sensing component are a concern, so the resistance of the sense component must be as low as possible. The problem is that low resistance sensing elements produce reduced signal-to-noise ratios, such that switching jitter becomes an issue in high current, high density applications.
The LTC3866 solves this problem by making it possible to build reliable current mode switching supplies with <0.5mΩ current sensing resistance. This single-phase synchronous buck controller drives all N-channel power MOSFET switches with onboard gate drivers. It employs a unique architecture that enhances the signal-to-noise ratio of the current sense signal, allowing the use of a very low DC resistance (DCR) power inductor or low value current sensing resistor to maximize efficiency in high current applications. This feature reduces the switching jitter commonly found in low DCR applications.
The controller has a wide 4.5V–38V input range, remote output voltage sensing with accurate 0.5% reference, programmable and temperature-compensated current limit when using inductor DCR sensing, short-circuit soft recovery without overshoot, and chip thermal shutdown.
The LTC3866 facilitates the design of high efficiency, high power density and high reliability solutions for telecom systems, industrial and medical instruments, and DC power distribution systems. The controller is available in a low thermal impedance 24-lead 4mm × 4mm QFN and 24-lead exposed pad FE packages.
Features
The LTC3866 uses a constant frequency peak current mode control architecture, guaranteeing cycle-by-cycle peak current limit and current sharing between different power supplies.
It is especially well suited to low voltage, high current supplies because of a unique architecture that enhances the signal-to-noise ratio of the current sense circuit. This allows it to operate with the small sense signals produced by very low DCR, 1mΩ or less, inductors, which improve power efficiency in high current supplies. The improved SNR minimizes jitter due to switching noise, which could corrupt the signal. The LTC3866 can sense a DCR value as low as 0.2mΩ with careful PCB layout, though in this extreme situation, the additional PCB and solder resistance should be considered.
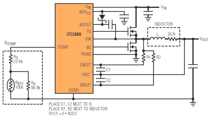
As shown in Figure 1, the LTC3866 comprises two positive sense pins, SNSD+ and SNSA+, to acquire signals and processes them internally to provide a 14dB (5×) signal-to-noise ratio improvement in response to low voltage sense signals. The current limit threshold is still a function of the inductor peak current and its DCR value, and can be accurately set from 10mV to 30mV in a 5mV steps with the ILIM pin. The part-to-part current limit error is only about 1mV over the full temperature range.

Figure 1. LTC3866 current sensing scheme with ultralow inductor DCR. High current paths are shown with thicker lines.
The filter time constant, R1 • C1, of the SNSD+ path should equal the L/DCR of the output inductor, while the filter at SNSA+ path should have a bandwidth five times larger than SNSD+, namely R2 • C2 = R1 • C1/5. An additional, optional temperature compensation circuit guarantees the accurate current limit over a wide temperature range, especially important in DCR sensing.
The LTC3866 also features a precise 0.6V reference with a guaranteed limit of ±0.5% that provides an accurate output voltage from 0.6V to 3.5V. Its differential remote VOUT sensing amplifier makes the LTC3866 ideal for low voltage, high current applications.
Applications
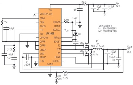
Figure 2 shows a high efficiency, 1.5V/30A step-down converter with very low DCR sensing. An inductor with DCR = 0.32mΩ is used in this design to maximize efficiency.

Figure 2. High efficiency, 1.5V/30A step-down converter with very low DCR sensing.
The efficiency in different operation modes is shown in Figure 3. The full load efficiency is as high as 90.3% at 12V input voltage. It is about 1.4% improvement over the supply using a 1mΩ sense resistor with the same power stage design. The hot spot (bottom MOSFET) temperature rise is only 39.6°C without any airflow, as shown in Figure 4, where the ambient temperature is about 23.8°C.

Figure 3. Efficiency of the circuit in Figure 2.

Figure 4. Thermal test of the circuit in Figure 2.
The unique design improves the efficiency, as well as the noise sensitivity. The worst case switching node jitter is reduced by 60%, as shown in Figure 5, with a very low 0.32mΩ inductor DCR.

Figure 5. Switching node jitter comparison at 12V input, 1.5V/25A output.
Another unique feature of LTC3866 is short-circuit soft recovery. The internal soft recovery circuit guarantees that there is no overshoot when the power supply recovers from a short-circuit condition as shown in Figure 6.

Figure 6. Short circuit test.
The LTC3866 can be used with a power block for a more compact design and very high current. Figure 7 shows a dual-phase, high efficiency, 1.5V/80A power supply based on a 2× parallel LTC3866 + power block scheme. Although the DCR of the inductor in the power block is only 0.53mΩ, the current sharing performance is excellent in both DC and transient conditions, as shown in Figure 8.

Figure 7. A high efficiency, 1.5V/80A power supply based on parallel LTC3866s and power blocks.

Figure 8. Current sharing performance of the 1.5V/80A supply in Figure 7.
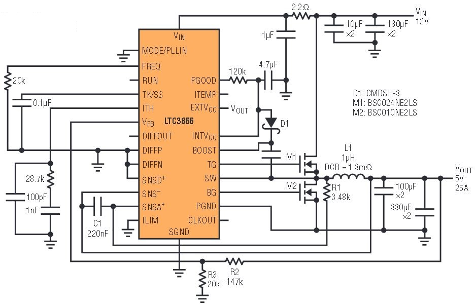
In applications where higher value DCR inductor or RSENSE is used, the LTC3866 can be used like any typical current mode controller by disabling the SNSD+ pin, shorting it to ground. An RSENSE resistor or a RC filter can be used to sense the output inductor signal and connect to the SNSA+ pin. If the RC filter is used, its time constant, R • C, is set equal to L/DCR of the output inductor. In these applications, the current limit, VSENSE(MAX), is five times larger for the specified ILIM, and the operating voltage range of SNSA+ and SNS– is 0V to 5.25V. Without using the internal differential amplifier, the output voltage of 5V can be generated as shown in Figure 9. The thermal test shows that the hot spot (the inductor) temperature is about 57.3°C at full load without any airflow, as shown in Figure 10, where the ambient temperature is 25°C.

Figure 9. High efficiency power supply, 12V input to 5V/25A output.

Figure 10. Thermal test of the circuit in Figure 9.
Conclusion
The LTC3866 delivers an outsized set of features for its small 4mm × 4mm 24-pin QFN package. The unique, ultralow DCR current sensing with current mode control makes the LTC3866 a good fit for low voltage, high current applications with high efficiency and high reliability. Tracking, strong on-chip drivers, multichip operation and external sync capability fill out its menu of features. The LTC3866 is ideal for computer and telecom systems, industrial and medical instruments, and DC power distribution systems.
 
                             
                             
                             
                             
                             
                             
                             
                             
                             
                             
                             
                             
                             
                             
                             
                             
                             
                             
                             
                            