1MΩ Transimpedance Amplifier Achieves Near-Theoretical Noise Performance, 2.4GHz Gain Bandwidth, with Large-Area Photodiodes
1MΩ Transimpedance Amplifier Achieves Near-Theoretical Noise Performance, 2.4GHz Gain Bandwidth, with Large-Area Photodiodes
2001-05-01
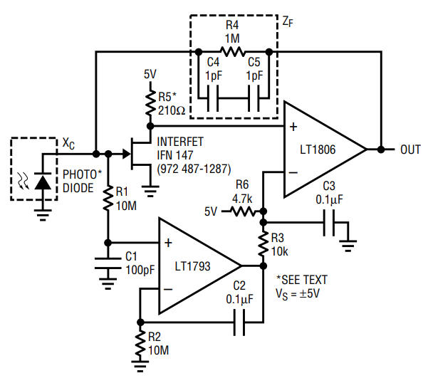
The circuit of Figure 1 shows an ultralow noise transimpedance amplifier connected to a large-area, high capacitance photodiode. The LT1806 is used for its high gain bandwidth and low noise. The IFN1471 ultralow noise JFET operates at its IDSS (VGS = 0V) with a typical transconductance of 30mS. With its source grounded, the JFET and its drain resistor, R5,2 set up a voltage gain of about six. The combination of the ultralow noise JFET gain stage and the LT1806 low noise amplifier achieves ultralow input noise performance. The circuit’s input voltage noise was measured at 0.95nV/√Hz. Figure 2 compares the noise performance of the circuit with that of a competitor’s monolithic 6nV/√Hz JFET op amp, both with a 680pF capacitive source.

Figure 1. Ultralow noise, 2.4GHz gain bandwidth, large-area photodiode amplifier

Figure 2. Composite amplifier vs competing xxx655 op amp
Why is it necessary to have both low voltage noise and low current noise to achieve low total noise in a large-area photodiode transimpedance amplifier? Because the transimpedance circuit’s noise gain, which applies to voltage noise but not to current noise or resistor noise, rises drastically with frequency (noise gain = 1+ ZF/XC). As a sample calculation, a 500pF photodiode has an impedance of 3.2k at 100kHz, giving a 1MΩ transimpedance circuit a noise gain of 314 at that frequency. The theoretical noise floor of the 1M resistor is 130nV/√Hz (at room temperature), so any input voltage noise above 0.41nV/√Hz (130nV/√Hz/314) will overtake the resistor noise at 100kHz. Discrete JFETs are available with ultralow voltage noise but they have high input capacitance (75pF max for the IFN147). Serendipitously, the input capacitance of the JFET is relatively insignificant compared to the 500pF of the example large-area photodiode. Although the capacitance of the JFET increases the overall noise gain slightly, its much lower input voltage noise is well worth the slight increase in total input capacitance and noise gain. Table 1 and Figure 3 show the bandwidth and noise performance achieved with several large-area photodiodes (and include a small-area SFH213 for comparison). Note that large area detectors also place extra demands on the gain bandwidth of an amplifier. The final case in Table 1 shows a 1MΩ transimpedance amplifier with 650kHz bandwidth from a 660pF photodiode. Although this may not seem like much bandwidth, it necessitates a gain bandwidth product of at least 1.8GHz in the amplifier.

Figure 3. Output spectra for various photodiodes
Vendor | Part Number | Optical Properties | Typical V = 0 Capacitance | Approximate Bandwidth | |
A | Siemens/Infineon (408) 456-4071 |
SNFH213 | Fast IR PIN | 11pF | 250kHz |
B | Siemens/Infineon (408) 456-4071 |
BPW34B | Enhanced Blue PIN | 72pF | 390kHz |
C | Opto-Diode (805) 499-0335 |
ODD45W | Narrow IR GaAIAs | 170pF | 380kHz |
D | Fermionics (805) 582-0155 |
FD1500W | Extended IR InGaAs | 300pF | 500kHz |
E | Siemens/Infineon (408) 456-4071 |
BPW21 | Visible Spectrum | 660pF | 650kHz |
The task of the LT1793 is to keep the JFET biased at its IDSS current (VGS = 0V); it was selected for its low 100pA maximum input offset current over temperature. The LT1793 senses the input voltage at the JFET gate through R1 and nulls this voltage through the LT1806 inverting pin and back around through R4. The time constants formed by R1-C1 and R3-C3 ensure that the LT1793 noise characteristics do not add to the total noise. C1 shunts the already low LT1793 current noise to ground and R3-C3 keeps the LT1793 and resistor thermal noise away from the LT1806 low noise op amp input. Note that with the JFET gate at 0V, there is no reverse bias across the photodiode, eliminating dark-current issues
At first glance, the circuit does not appear stable, since the JFET circuit puts additional gain into the op amp loop and this is usually a recipe for disaster. The reason the circuit is stable (and has quite a bit of margin) is that the gain is greater than unity at frequencies above a few hundred Hertz. Because of the relatively high value of the feedback impedances (1MΩ and 0.5pF) and the 75pF minimum input capacitance of the JFET, the gain of the circuit is 150 minimum above 300kHz. The LT1806 is a 325MHz gain bandwidth, unity-gain-stable op amp, so it is quite comfortable maintaining stability above 300kHz in what it sees as a gain of about nineteen (150/8). Note that because the JFET circuit has a gain of six and the LT1806 has a gain of 400 at 1MHz, the gain bandwidth of the composite amplifier is nominally 2.4GHz3 . Also of interest are the open loop gains of 2.4 million (8 • 300,000) in the fast loop and 350 billion (3.5 million • 300,000/3) in the slow loop. These numbers, along with the gain bandwidth and the 1M feedback resistor, determine the impedance that the photodiode sees looking into the amplifier input.
Notes
1 Equivalent to Japanese 2SK147
2 For devices with IDSS higher than about 12mA, R5 should be reduced in value to avoid saturating the JFET.
3 A GBW of 2.4GHz was confirmed in the laboratory at f = 1MHz.
关于作者
Glen Brisebois是硅谷ADI公司信号调理部门的一名应用工程师。他曾就读于加拿大阿尔伯塔大学,获得物理学和电气工程学士学位。他曾与特拉普派教徒和加尔都西会教徒一起隐修数年,但无法停止对电路的思考。现在,他拥有幸福的婚姻和孩子的陪伴。他从事大量电路相关工作,但有时也会提倡ADC。他在EDN杂志上发表的文章“