概览
设计资源
设计与集成文件
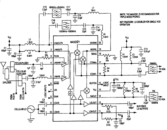
- Application Circuit of MAX2321 (PDF)
- Schematic of MAX2321 Evaluation Kit (PDF)
- PCS Mixer IIP3 and Gain Measurement
- PCS Mixer Noise Figure
- Cellular Mixer IIP3 and Gain Measurement
- PCS LNA Noise Figure
描述
目标:开发应用电路并验证这款CDMA双频三模前端IC在TDMA应用中的性能,不使用附加或特殊的元件证实其性能。
MAX2321最初是为增长中的IS-95 CDMA市场开发的,很快发现它在TDMA IS-136的应用中也具有优秀的性能。本应用电路是为了演示MAX2321在IS-136中的性能设计的,结论是,在所有的测试领域均优于目标规范的要求。文中提供了报告给出的测量结果。
本设计体现了新的改进版相对于其前身作为蜂窝、PCS混频器在NF、增益和IIP3性能上的改善。
MAX2321低噪声放大器(LNA)、混频器是为双频CDMA蜂窝手机设计的,它也可以用在双频TDMA、GSM、EDGE或WCDMA的应用中。它提供两个LNA增益状态以满足CDMA的动态范围要求,两个状态之间拥有转换滞后余量。MAX2321共有三个混频器:一个用于模拟蜂窝通道两个用于蜂窝和PCS频段的数字调制通道。数字通道混频器输出通用的IF并能够为它提供足够的杂散和镜像干扰抑制,因此无需使用IF滤波器。MAX2321在蜂窝频段和PCS频段具有单独的、带缓冲的VCO输入和输出,无需使用额外的发射上变频器VCO缓冲器。蜂窝频段VCO输入提供一个可选的X2乘法器允许用一个VCO实现双频工作。
重要通知及免责声明
请阅读关于ADI设计信息和资源的参考设计免责声明。
所用产品
文件和资源
-
REP002 Design Files2021/3/10ZIP125 K
支持与培训
搜索我们的知识库,获取技术问题答案。我们专门的应用工程师团队也会随时为您解答技术问题。
