概览
产品详情
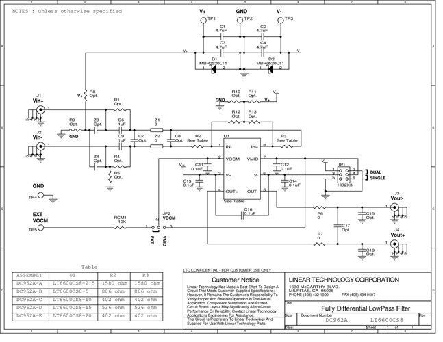
DC962A-D: Demo Board for the LT6600-15 Very Low Noise, Differential Amplifier and 15MHz Lowpass Filter.
相关产品
文档
-
DC962A - Schematic2009/9/24PDF29K
-
DC962A - Demo Manual2009/9/24PDF1M
-
DC962A - Design File2009/9/24ZIP716K
