文档
-
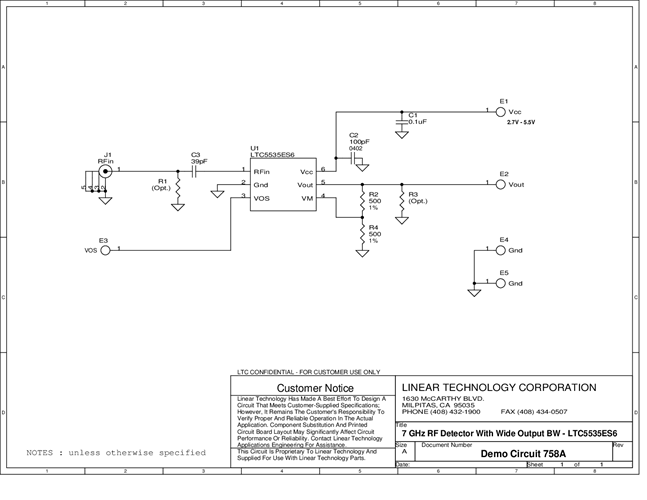
DC758A - Schematic2009/9/24PDF21K
-
DC758A - Demo Manual2009/9/24PDF196K
-
DC758A - Design File2009/9/24ZIP426K
