文档
-
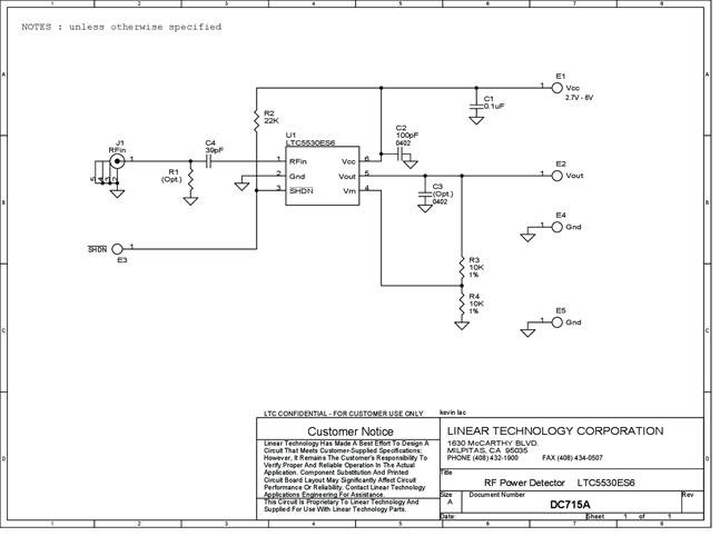
DC715A - Schematic2009/9/24PDF59K
-
DC715A - Demo Manual2009/9/24PDF344K
-
DC715A - Design File2009/9/24ZIP425K
