文档
-
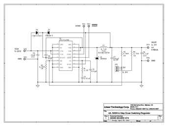
DC474A - Schematic2009/9/24PDF60K
-
DC474A - Demo Manual2009/9/24PDF132K
-
DC474A - Design File2009/9/24ZIP829K
