文档
-
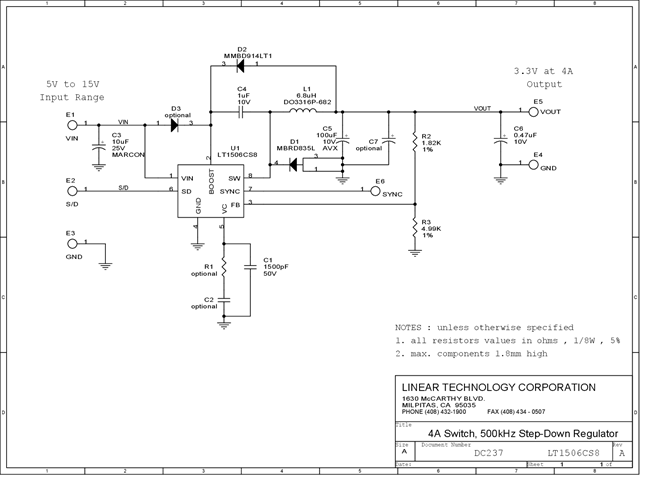
DC237A - Schematic2009/9/24PDF58K
-
DC237A - Demo Manual2009/9/24PDF293K
-
DC237A - Design File2009/9/24ZIP612K
