文档
-
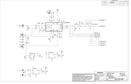
DC1339A - Schematic2009/9/24PDF110K
-
DC1339A - Demo Manual2010/3/24PDF665K
-
DC1339A - Design File2009/9/24ZIP2M
