概览
产品详情
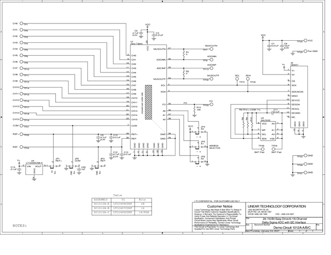
DC1012A-A: Demo Board for the LTC2499 24-Bit 8-/16-Channel ΔΣ ADC with Easy Drive Input Current Cancellation and I2C Interface
文档
-
DC1012A - Schematic2009/9/24PDF29K
-
DC1012A - Demo Manual2013/5/30PDF1M
-
DC1012A - Design File2009/9/24ZIP642K





