Simple circuit generates +3.3V at 1A from -5V

Abstract

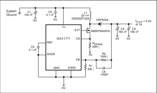
This circuit uses pulse-frequency-modulation (PFM) to generate +3.3V from a -5V power supply without need for a transformer. It is ideal for applications that have a stable -5V power supply and do not require isolation.

This design idea appeared in the May 24, 2004 issue of ED magazine.

The circuit of Figure 1 uses pulse-frequency-modulation (PFM) to generate +3.3V from a -5V power supply without need for a transformer. It is ideal for applications that have a stable -5V power supply and do not require isolation.

Figure 1. The connections shown allow this dc-dc boost converter to derive +3.3V from a -5V supply.

Figure 1. The connections shown allow this dc-dc boost converter to derive +3.3V from a -5V supply.

The switch-mode regulator (IC1) operates in the classic boost configuration, in non-bootstrapped mode. Conversion with respect to the IC is +5V to +8.3V, but the connections shown (GND and AGND to -5V and V+ to system ground) enable the circuit to produce an output of 3.3V relative to the system ground. Its conversion efficiency is over 90% for 1A loads and about 84% for light loads of ~10mA (Figure 2).

Figure 2. Efficiency vs. load current for the Figure 1 circuit.

Figure 2. Efficiency vs. load current for the Figure 1 circuit.

Figure 3 shows the output voltage (set by external resistors) vs. load current. For a 3.3V output, load regulation is within 3mV for load currents up to 500mA, and within 3% of 3.3V for load currents up to 2A. You adjust the circuit output by selecting the values of R1 and R2:

Equation 1

where the feedback resistor (R1) is between 10kΩ and 500kΩ, and VREF = 1.5V.

Figure 3. Output voltage vs. load current for the Figure 1 circut.

Figure 3. Output voltage vs. load current for the Figure 1 circut.

The input and output capacitors (C1 and C4) should have very low effective series resistance (ESR) to ensure high efficiency and minimum output-voltage ripple. As shown, C1 is a 100µF OS-CON capacitor with 25mΩ ESR, and C4-C5 are 150µF OS-CON capacitors with 25mΩ ESR. For light loads or in applications that can tolerate higher output ripple, capacitors with smaller values or higher ESR (or both) are acceptable.

Because the -5V supply voltage serves as a ground reference for IC1, that voltage should be very stable. Any voltage change in the -5V rail appears with unchanged magnitude at the +3.3V output.