合理设置电源跳线,评估MAX9259/MAX9260 SerDes芯片组
Abstract
本应用笔记介绍如何设置MAX9259EVKIT和MAX9260EVKIT电路板的电源跳线,讨论了五种最常见的跳线配置。合理配置跳线,有助于在USB或外部电源供电时用户避免损坏MAX9259/MAX9260串行器/解串器(SerDes)芯片组和评估板。
MAX9259/MAX9260串行器/解串器(SerDes)芯片组支持吉比特多媒体串行链路(GMSL)技术,为了充分利用该技术的功能优势,MAX9259EVKIT/MAX9260EVKIT评估板配备了多种跳线设置。
通常情况下,跳线设置将直接影响芯片组的功能。如果跳线配置不合理,还会损坏MAX9259EVKIT和MAX9260EVKIT。例如,如果将MAX9259EVKIT JU9的2-3短路,同时又在JU10安装短路器,通过USB连接器供电时将会烧毁电感L101。为了避免这种破坏,MAX9259EVKIT/MAX9260EVKIT上电之前请务必确认跳线设置。
表1介绍了MAX9259EVKIT JU9-JU10和MAX9260EVKIT JU10-JU11的五种常见配置。表中列出了不同供电方式下的设置,设计人员可以依据表格进行合理配置。
| 配置 | 供电 | 短路器位置 | |||
| MAX9259EVKIT | MAX9260EVKIT | ||||
| JU10 | JU9 | JU11 | JU10 | ||
| 1 | 两块评估板均由MAX9259EVKIT USB连接器供电 | 安装 | 1–2 | 1–2 | 安装 |
| 2 | 两块评估板均由MAX9260EVKIT USB连接器供电 | 开路 | 1–2 | 1–2 | 安装 |
| 3 | MAX9259EVKIT由USB连接器供电;MAX9260EVKIT由外部电源供电 | 安装 | 1–2 | 开路 | 开路 |
| 4 | MAX9259EVKIT由外部电源供电;MAX9260EVKIT由USB连接器供电 | 开路 | 开路 | 1–2 | 安装 |
| 5 | 两块评估板均由外部电源供电 | 开路 | 2–3 | 2–3 | 开路 |
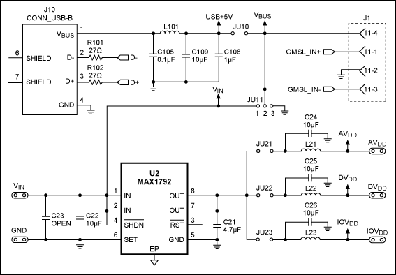
MAX9259EVKIT原理图的电源部分如图1所示,图2给出了MAX9260的电源部分。
图1. MAX9259EVKIT原理图的电源部分
图2. MAX9260EVKIT原理图的电源部分
微控制器对S/PDIF至I2S转换器等音频外设进行初始化,评估板的数/模转换器(DAC)由USB+5V供电。评估MAX9259/MAX9260和音频I2S功能时需要特别注意,按照表1的第3或第5项进行配置。USB+5V供电时,需要一个外部5V电源为微控制器供电。