正确选择输入网络,优化高速ADC的动态性能和增益平坦度
Abstract
该应用笔记论述了如何选择适当的变压器和无源元件,并在不牺牲高速ADC动态性能的情况下获得较宽的输入频响的增益平坦度。
对于较高IF的模/数转换器(ADC),正确选择板级元器件是满足高动态性能和较宽增益平坦度的必要条件。本技术资料介绍了如何选择输入网络,借助宽带变压器、端接电阻和滤波电容,简化单端到差分信号转换的设计。
本文以MAX1449为例进行说明和分析,给出了两种可能的输入配置。图1表示一个典型的交流耦合、单端到差分的转换设计。该设计使用宽带变压器(如Mini-Circuits的T1-1T-KK81 (200MHz)),原边端接50Ω电阻和25Ω /22pF滤波网络。该配置中,源阻抗为50Ω的单端输入信号通过变压器转换成差分信号。50Ω原边端接可以很好地实现信号源与变压器之间的匹配。然而,这也意味在变压器的原边和副边存在不匹配。原边等效电阻为25Ω,但副边存在很大的阻抗不匹配。这是因为ADC的20kΩ输入电阻与22pF电容并联造成的。这会影响输入网络的频响特性,从而最终影响转换器的频响特性。变压器的标称漏感为25nH到100nH。结合22pF的输入滤波电容,这将产生谐振频率:
110MHz到215MHz之间的谐振频率将在该频段产生干扰尖峰。

图 1.
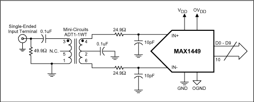
图2描述了类似的交流耦合配置,但它使用了带有原边端接、性能更好的宽带变压器(如Mini-Circuits的ADT1-1WT (800MHz))和25Ω /10pF滤波网络。尽管ADT1-1WT的阻抗是75Ω,但较低的漏感将-1dB的频点提升到了400MHz,而T1-1T-KK81的-1dB频点只有50MHz。

图2.
图3显示了两种端接架构辅以变压器和滤波网络器件的对比结果。从图中我们可以看到明显的性能改善。T1-1T-KK81变压器的输入带宽(蓝线)在90MHz到110MHz间有大约0.5dB的增益波动,而ADT1-1WT变压器的输入带宽(紫线)在300MHz内保持了0.1dB的增益波动。动态范围(ADT1-1WT变压器,50Ω

图3.
原边端接,在INP、INN输入滤波电容为10pF)在fIN=50MHz时仍有58.4dB的SNR。尽管图3只显示了80MHz到260MHz (ADT1-1WT)的输入频率,实验室测试结果表明,在增益波动为0.1dB范围内输入频率可超过8阶奈奎斯特频率。
改善变压器的副边阻抗匹配可以进一步改善增益平坦度。一种方法是用副边端接而非原边端接。这种方法将在其它应用笔记中论述,该方案基于Maxim最近推出的MAX1122/23/24系列进行输入网络的设计和分析。请参考以下应用笔记链接,以获得关于原、副边端接的详情。
参考文献
- MAX1448评估板数据资料, Rev1, 7/2001, Maxim Integrated, Sunnyvale, CA
- MAX1449数据资料, Rev0, 10/2000, Maxim Integrated Product, Sunnyvale, CA
- 应用笔记:副边变压器端接提升高速ADC的增益平坦度
参考电路
- MAX1448EVKit Datasheet, Rev1, 7/2001, Maxim Integrated, Sunnyvale, CA
- MAX1449 Datasheet, Rev0, 10/2000, Maxim Integrated Product, Sunnyvale, CA
- Application Note: Secondary-Side Transformer Termination Improves Gain Flatness in High-Speed ADC