面向高效、快速瞬态响应的汽车和工业用品的直通升压控制器
简介
升压电源拓扑结构在汽车和工业电子领域越来越受欢迎。许多系统都需要稳定的输入轨,其上游电源输入轨电压可能会有显著变化。升压变换器可用于显著提高应用的通用性。利用升压变换器,可以将新的电子设备无缝连接至任何供电轨,且无需重新设计前端或使用多个版本来覆盖各种供电场景。升压控制器还支持对输入电压下降具有高度抑制性的电子器件。这主要与汽车电子设备相关,因为汽车电子设备的供电轨电压在低温启动期间会明显下降。
LTC7804 可简化升压变换器的设计,同时不会对其先进的性能产生不利影响。LTC7804的主要特性为:低静态电流、单输出同步整流、高达40 V的宽输入电压范围(输出电压可达36 V)、展频(SSFM)以及适用于高效、低电磁干扰PassThru™操作的内部充电泵。
可实现12 V输入至24 V输出的升压变换器
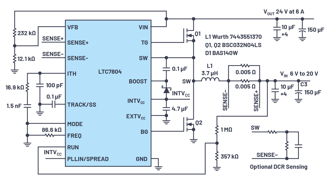
升压变换器的其中一个优势在于,除了提供稳定的中间输出轨之外,它还可以使系统不受前端电压下降的影响,如启动汽车的蓄电池供电轨电压下降。图1为由低引脚数控制器LTC7804、底部FET Q1、顶部FET Q2、导块L1和输入/输出滤波器组成的升压变换器原理图。该原理图采用的元件数量比较少,但可以将12 V供电轨升压至24 V,并提供6 A的输出电流。在低输入电压下降低输出电流,以确保输入电流低于17.5 A。

图1. 基于LTC7804(在6 A条件下,VIN为6 V至20 V,VOUT为24 V)的升压变换器电气原理图。
在该解决方案中,MODE引脚连接至GND,调用Burst Mode®操作,从而在轻负载条件下保持高效率。PLLIN/SPREAD引脚连接至INTVCC,将开关频率设置为SSFM操作,从而可以轻松地满足已公布的EMI标准要求。该设计已经使用了专用的电流检测电阻进行了测试,但也可以选择使用DCR检测电阻,而不是电流检测电阻。该解决方案的效率如图2所示。

图2. 图1中升压转换器的效率曲线图。
抑制输入电压下降和直通模式操作
LTC7804的一个有趣应用就是提供汽车音频放大器和前置放大器。该应用有两个目的。首先,LTC7804可以抑制输入电压骤降,例如:在低温启动期间。其次,当输入电压升至高于输出电平时,它可以将输入桥接至输出,以较大程度提高效率,例如:在负载突降期间。前置放大器电源的电压输出设置值略低于典型12 V汽车电压轨的输入电压(约10 V)。如果输入电压等于或高于该设定值,则输入应直接转到输出。如果输入电压降至低于所需的中间电压,则升压变换器可将其输出保持在设定值。直通这个术语用于描述这种从输入直接到输出的操作模式。
图3所示为升压解决方案的完整原理图。它类似于图1所示解决方案,但控制信号的连接稍有不同。MODE引脚通过100 kΩ电阻连接至INTVCC,以便选择脉冲跳频操作。该应用不支持升压模式操作,因为要实现直通操作,必须使能顶部MOSFET栅极充电泵(在升压模式操作中被禁用)。PLLIN/SPREAD引脚连接至GND,以禁用SSFM功能,因为某些音频系统的电源必须在固定频率下运行,这一点非常重要。如果知道真正问题在于频率,则建议通过PLLIN/SPREAD引脚同步至外部时钟;或者,将MODE引脚直接连接至INTVCC,以便在FREQ引脚的设定操作频率下选择强制连续导通模式。

图3. 升压变换器可在直通模式下操作(在5 A条件下,VIN 为5 V至16 V,VOUT 为10 V)。
图4显示了该解决方案在工作波形下的工作原理。在测试中,输入电压从14 V开始,高于预先设定的变换器输出电压10 V。上管MOSFET Q1的栅极为高,Q1为开启状态(完全增强)。LTC7804内置充电泵可将变换器无限期地保持在该状态之下。在直通模式下,不存在开关操作,且14 V输入电压直接转向输出。只要输入电压高于或等于所需的输出电压,就会使能直通模式,如波形图中所示。即使输入电压降至5V,输出电压也能保持在10 V。一旦输入电压降至预设值以下,开关操作就会开始,以便将输出电压准确保持在该电平。 GQ1-VOUT波形是Q1栅极(GQ1节点)上相对于Q1源极(VOUT)的差分电压。

图4. VIN > VOUT 时的直通操作。VIN ,其中VOUT为5 V/div, 时标为1ms/div,且GQ1-VOUT为示波器与2.5 V/div的数学函数。
两个变换器的开关频率均在500 kHz左右,以实现效率和尺寸的平衡,但是如果电感(L1)尺寸必须最小化,则可以将开关频率增加到3 MHz。该设计笔记中提出的两种解决方案都在 DC2846A上进行了验证和测试。
结论
LTC7804控制器可大大简化高效升压变换器的设计。通过使用相同的原理图和不同的外部元件,可轻松调整可用输出功率。高开关频率可显著减小电感的尺寸。当输入电压下降至明显低于或上升至明显高于输出电平时,内置充电泵和同步整流可确保较高效率,从而使LTC7804成为优选的汽车电子设备控制器。低静态电流还可以保护汽车和常开系统的电池使用寿命。