Low-Power Op-Amp Reduces Cable Costs for pH Probe

Abstract

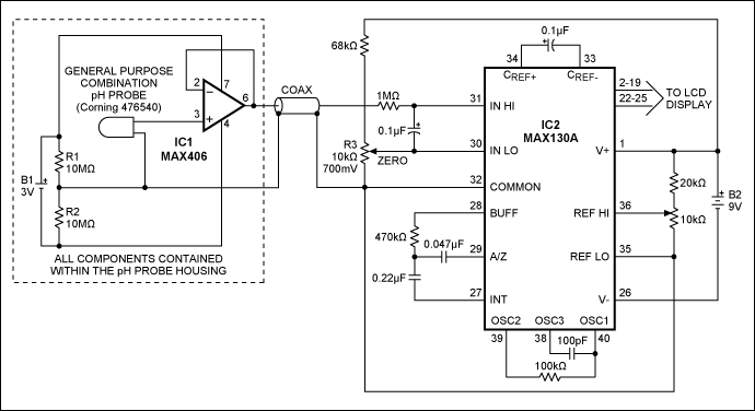
The circuit shows how to use the very high-input impedance of a MAX406 CMOS op amp to buffer the extremely high-output impedance of a pH probe. The advantage gained is the use of a standard low-cost cable instead of a high-cost Teflon dielectric coax cable. Battery drain is so low that the circuit can be continuously powered for thousands of hours on a single lithium cell. Use of a MAX130A integrating ADC is shown for driving an LCD display.

The extremely high source impedance of a pH probe (1012Ω) often mandates the use of low-loss Teflon cable between the probe and its meter electronics. Such cable costs several dollars per foot. As an alternative, you can buffer the probe with a MAX406 low-power op amp that allows the use of ordinary, less-expensive coaxial cable instead. The resulting system (Figure 1) includes a general-purpose pH electrode, a buffer circuit, and a simple LCD-meter circuit based on a 3½-digit, integrating-type A/D converter (IC2).

Figure 1. Adding a low-power op amp buffer (IC1) to the output of a high-impedance pH probe allows use of ordinary coaxial cable in place of the expensive Teflon cable otherwise required.

Figure 1. Adding a low-power op amp buffer (IC1) to the output of a high-impedance pH probe allows use of ordinary coaxial cable in place of the expensive Teflon cable otherwise required.

If desired, you can install the op amp and its power supply (a small lithium battery) within the probe housing. The entire probe-interface circuit consumes less than 1.5µA, and operates for thousands of hours on the DL1620B lithium cell shown.

The resistive divider R1/R2, whose output is midway between the 3V battery's terminals, provides a reference potential for the pH probe. This potential, connected via the coax shield to pin 32 of IC2, also establishes a common-mode reference for the A/D converter. (Pin 32 is generally 3V below the converter's V+ level at pin 1.) Potentiometer R3 introduces an adjustable 700mV offset. By shifting the probe's ±700mV output range to one of 0 to 1400mV, this offset provides an output compatible with the intended display range of 0 to 14pH.