Low-Power IC Converts -48V to 5V Without Transformer
To supply small amounts of 5V power in voice- and data-communications hardware, it may be more convenient to derive the voltage from -48V (if availab;e) than to add a separate supply powered by battteries or the ac line. The dc-dc converters of such supplies usually involve expensive modules or discrete components and transformers.
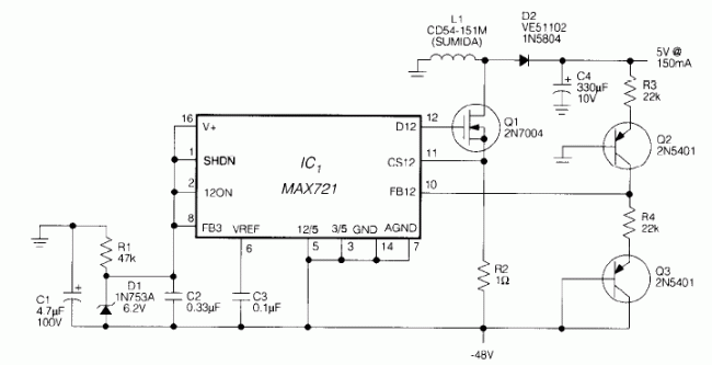
The Figure 1 circuit is a better choice. For the majority of applications that don't require isolation, this circuit generates 5V @ 150mA without a transformer. The negative input voltage can vary from -35 to -75V.
The switching regulator (IC1) operates in a classic boost configuration, powered by a zener-regulated 6.3V (relative to -48V). Because it's good ground terminal connects to -48V, the regulator behaves as if converting 48V to 53V. A feedback signal is level-shifted down from 5V to the ICs feedback input by the transistor current source Q2. Transistor Q3, included only to compensate for the temperature variation of VVE in Q2, can be omitted if approximate 2mV/°C temperature drifts are acceptable.
Conversion efficiency ranges from 70% to 76%, depending on the input voltage and the load. Highest efficiency occurs at full load, when zener current is the lowest percentage of the total supply current. The switching FET (Q1) need not have low on-resistance, because the circuit's supply current is only about 20mA at full load and because the 1Ω sense resistor (R2) limits peak currents to about 200mA.
The device selected for Q1 (a siliconix 2N7004 in a 4-pin DIP) exhibits a typical RDS(ON) of 1Ω when operating with the 6V gate drive provided by this circuit. A SOT-89 surface-mounted FET such as the IRFS1Z0 from International Rectifier also performs well. Rated at 2.4Ω, the IRFS1Z0 reduces efficiency by no more than one or two percentage points. All circuit components in Figure 1 are available in surface-mount versions.

Figure 1. Unorthodox connections allow this switching-regulator IC to derive 5V @ 150mA from a -48V supply voltage.