High-Voltage LED Driver Provides Software-Controlled Intensity
Abstract
This circuit adapts a bias-supply IC for avalanche photodiodes (APDs) to drive a high-voltage string of LEDs, thereby providing adjustable current, software shutdown, and logic indication of open-circuit faults.
Recent advances in operating efficiency have expanded the use of LEDs from mere indicators to being a driving force in electronic lighting. Increased reliability and ruggedness (compared to other lighting technologies) gives the LED a bright future, indeed. Many ICs have been introduced in recent years for driving LEDs, but the issue of driving serial chains of LEDs has received less attention. One approach to that problem (Figure 1) adapts a bias-supply IC for avalanche photodiodes (APDs) to provide adjustable current, software shutdown, and logic indication of open-circuit faults.

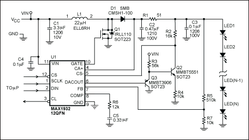
Figure 1. This APD driver (U1) has been modified to provide high-voltage LED modules with software-adjustable intensity control.
The APD-bias IC (U1) has been reconfigured to allow its low-voltage DAC output to modulate the high-voltage current-sense feedback through a high-voltage-output transconductance stage consisting of Q2 and Q3. These two complementary transistors provide first-order temperature compensation sufficient for the application.
Equations from the MAX1932 data sheet are used to select components for the step-up DC-DC converter. The current-adjust transfer function is given by

where VCL is the current-limit threshold (2V), CODE is the digital code to the DAC in decimal format, and IOUT is the desired output current. For the circuit shown, these conditions correspond to a full scale of 39mA and a resolution of 150µA. The 3-wire serial interface that controls U1 allows the user to shut U1 down by writing code 00hex to the DAC. The circuit also provides an output-voltage limit. If an LED fails open, the R5/R7 divider limits the output voltage to 50V (in this case). Simultaneously, the CL pin goes high to indicate the open-fault condition.
A similar version of this article appeared in the September 30, 2004 issue of EDN magazine.